MQTT getting data from database - New Domotic Project
-
Hi guys,
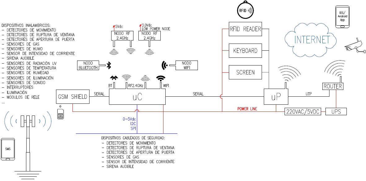
I´m working on a domotic project, my architecture is as follows:

I have already developed the 2.4GHz RF Low Power remote nodes and its receptor. These nodes are fully configurable via Serial Interface (FTDI). You can work with any listed sensor as you can see in this image:

These nodes work at 1Mhz and are based in Atmega328p and are fed by two AA batteries. I´m still having a hard time trying to measure the current consumption using a shunt resistor but my calculations indicates that the remote modules will work for over a year (depending on the transmitting time). An example of the transmission of data is shown in this image:

The next step (where I need your help guys) is to send this data to a Raspberry Pi through 2-wire serial communication and store it in a database. I need this data to be handled with ¿OpenHab? and MQTT protocol. Do you guys know if its possible to extract/write data from a database with MQTT protocol?
If you are interested in my project we may work together, I still have no experience with these kind of gateways and your experience will be appreciated.
-
There are some examples of using Node-Red to store MQTT data to different DBs. I think it could be the easiest way without coding too much.
-
Thanks Gohan, but what about getting stored data from a database and use it in MQTT?
-
I'd say it is the same but it would you will need to do more coding I guess. There is a node-red Google group if you want to ask there also.