Skip to content
  • MySensors
  • OpenHardware.io
  • Categories
  • Recent
  • Tags
  • Popular
Skins
  • Light
  • Brite
  • Cerulean
  • Cosmo
  • Flatly
  • Journal
  • Litera
  • Lumen
  • Lux
  • Materia
  • Minty
  • Morph
  • Pulse
  • Sandstone
  • Simplex
  • Sketchy
  • Spacelab
  • United
  • Yeti
  • Zephyr
  • Dark
  • Cyborg
  • Darkly
  • Quartz
  • Slate
  • Solar
  • Superhero
  • Vapor

  • Default (No Skin)
  • No Skin
Collapse
Brand Logo
  1. Home
  2. Hardware
  3. AC -DC transformer sourcing

AC -DC transformer sourcing

Scheduled Pinned Locked Moved Hardware
19 Posts 7 Posters 3.1k Views 5 Watching
  • Oldest to Newest
  • Newest to Oldest
  • Most Votes
Reply
  • Reply as topic
Log in to reply
This topic has been deleted. Only users with topic management privileges can see it.
  • jeremushkaJ Offline
    jeremushkaJ Offline
    jeremushka
    wrote on last edited by
    #1

    For a specific project of wall switch light without Neutral wire, i need to design a specific AC-DC tranformer.
    I have the specifications for the conception of the bobin... However, i do not find any good supplier to produce it at a affordable price.
    Or need to produce in big quantity. Without to know if it is working well, i would like to produce few samples only.

    Does anyone design his own transformer 220V - 5V ? any suggestions of supplier at good price?

    axillentA A 2 Replies Last reply
    0
    • jeremushkaJ jeremushka

      For a specific project of wall switch light without Neutral wire, i need to design a specific AC-DC tranformer.
      I have the specifications for the conception of the bobin... However, i do not find any good supplier to produce it at a affordable price.
      Or need to produce in big quantity. Without to know if it is working well, i would like to produce few samples only.

      Does anyone design his own transformer 220V - 5V ? any suggestions of supplier at good price?

      axillentA Offline
      axillentA Offline
      axillent
      Mod
      wrote on last edited by
      #2

      @jeremushka am i got it correctly that you need 5v without having neutral wire?

      I never saw solutions for that type of power source using transformers, regular 50hz or even switching

      There are a few different types of schematics i saw, but all are transgormer less

      sense and drive

      jeremushkaJ 1 Reply Last reply
      0
      • axillentA axillent

        @jeremushka am i got it correctly that you need 5v without having neutral wire?

        I never saw solutions for that type of power source using transformers, regular 50hz or even switching

        There are a few different types of schematics i saw, but all are transgormer less

        jeremushkaJ Offline
        jeremushkaJ Offline
        jeremushka
        wrote on last edited by
        #3

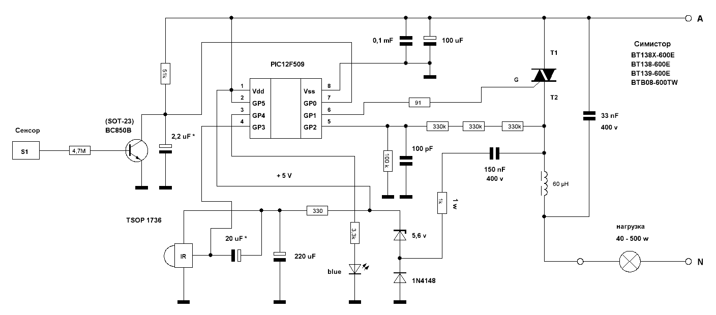
        @axillent i have bought one livolo light switch which has an transformer and the system is working without neutral wire.
        Also here is a specific design from AC power integrations website:
        https://ac-dc.power.com/design-support/reference-designs/design-examples/der-622-two-wire-no-neutral-wide-range/
        However, it works with a non isolated flyback transformer. The specs are defined but it is necessary to produce this transformer to have a try.

        monteM axillentA 2 Replies Last reply
        1
        • jeremushkaJ jeremushka

          @axillent i have bought one livolo light switch which has an transformer and the system is working without neutral wire.
          Also here is a specific design from AC power integrations website:
          https://ac-dc.power.com/design-support/reference-designs/design-examples/der-622-two-wire-no-neutral-wide-range/
          However, it works with a non isolated flyback transformer. The specs are defined but it is necessary to produce this transformer to have a try.

          monteM Offline
          monteM Offline
          monte
          wrote on last edited by
          #4

          @jeremushka is livolo's transformer isolated?

          jeremushkaJ 1 Reply Last reply
          0
          • scalzS Offline
            scalzS Offline
            scalz
            Hardware Contributor
            wrote on last edited by scalz
            #5

            @jeremushka
            I saw this design a while ago, it's a nice sch, I made a design for it too (I simplified a bit the BOM to reduce board size). but not found the time to test for the moment. and livolo with enclosure are so cheap .. but lacks of power supply agree, that said for nrf/ble that's ok.
            yes you'll have to make the transformer by yourself for proto. simply sources parts and if you follow their specs, it should be fine. and be careful with thermal dissipation :)

            jeremushkaJ 1 Reply Last reply
            0
            • monteM monte

              @jeremushka is livolo's transformer isolated?

              jeremushkaJ Offline
              jeremushkaJ Offline
              jeremushka
              wrote on last edited by
              #6

              @monte i do not think their is isolation as well.

              1 Reply Last reply
              0
              • scalzS scalz

                @jeremushka
                I saw this design a while ago, it's a nice sch, I made a design for it too (I simplified a bit the BOM to reduce board size). but not found the time to test for the moment. and livolo with enclosure are so cheap .. but lacks of power supply agree, that said for nrf/ble that's ok.
                yes you'll have to make the transformer by yourself for proto. simply sources parts and if you follow their specs, it should be fine. and be careful with thermal dissipation :)

                jeremushkaJ Offline
                jeremushkaJ Offline
                jeremushka
                wrote on last edited by
                #7

                @scalz how did you reduce the BOM? I have sourced most of the components, my only problem is the transformer. Do you have any suggestions where we can produce it with the specs which are provided with the schematic above?

                1 Reply Last reply
                0
                • jeremushkaJ jeremushka

                  @axillent i have bought one livolo light switch which has an transformer and the system is working without neutral wire.
                  Also here is a specific design from AC power integrations website:
                  https://ac-dc.power.com/design-support/reference-designs/design-examples/der-622-two-wire-no-neutral-wide-range/
                  However, it works with a non isolated flyback transformer. The specs are defined but it is necessary to produce this transformer to have a try.

                  axillentA Offline
                  axillentA Offline
                  axillent
                  Mod
                  wrote on last edited by
                  #8

                  @jeremushka if you will check datasheet on lnk3002 you will find that it is a regular none isolated acdc
                  The know how of this design for 2wire installation not in transformer, it is in disconnecting load on positive wave in case of voltage drop

                  A saw similar desing without transformer, it was a re engineering of radio switch

                  sense and drive

                  1 Reply Last reply
                  0
                  • axillentA Offline
                    axillentA Offline
                    axillent
                    Mod
                    wrote on last edited by
                    #9

                    a few examples without transformer

                    0_1536473904000_livolo-2wire.png

                    0_1536474055292_2wire_switch.png

                    0_1536474067832_example-capacitor-mcu-triac-2wire.jpg

                    sense and drive

                    jeremushkaJ 1 Reply Last reply
                    0
                    • jeremushkaJ jeremushka

                      For a specific project of wall switch light without Neutral wire, i need to design a specific AC-DC tranformer.
                      I have the specifications for the conception of the bobin... However, i do not find any good supplier to produce it at a affordable price.
                      Or need to produce in big quantity. Without to know if it is working well, i would like to produce few samples only.

                      Does anyone design his own transformer 220V - 5V ? any suggestions of supplier at good price?

                      A Offline
                      A Offline
                      APL2017
                      wrote on last edited by APL2017
                      #10

                      @jeremushka Before helping you out here are a few thoughts to share:

                      1. I have to disappoint you, AC-DC transformer does not exist. By definition, transformer is an AC to AC device, so most likely you are looking for a power supply (PS) to convert 220VAC to 5VDC.
                      2. How do you expect to power PS without neutral wire? Use ground wire instead? in USA and most likely in other countries, ground wire must not be load carrying wire. There are few designs with very low power consumption, I believe less than 2-3mA, designed & FM certified to eliminate shock in case of failures. I guesstimated 2-3mA because typical GFCI trip point is 4-5mA, so GFCI allows ground current leak of less that 4mA.

                      If you don't care about 2) at risk of electrical shock, lawsuit, etc. advise:

                      1. What is expected power consumption
                      2. What form factor required (PCB module, panel module, wall plug, etc.)
                      monteM 1 Reply Last reply
                      0
                      • poordomP Offline
                        poordomP Offline
                        poordom
                        wrote on last edited by
                        #11

                        Good Morning Jeremushka,

                        I was looking at purchasing an AC/DC transformer, I found one, see the following: https://www.aliexpress.com/item/AC-DC-110V-220V-to-3-3V-700mA-2-3W-Switching-Switch-Power-Supply-Buck-Converter/32829978591.html?spm=a2g0s.8937460.0.0.1d582e0ecZHxyR

                        I understand you may want to build your own, but I figured for the price of the above unit, could be a viable alternative.
                        Dom

                        jeremushkaJ 1 Reply Last reply
                        0
                        • A APL2017

                          @jeremushka Before helping you out here are a few thoughts to share:

                          1. I have to disappoint you, AC-DC transformer does not exist. By definition, transformer is an AC to AC device, so most likely you are looking for a power supply (PS) to convert 220VAC to 5VDC.
                          2. How do you expect to power PS without neutral wire? Use ground wire instead? in USA and most likely in other countries, ground wire must not be load carrying wire. There are few designs with very low power consumption, I believe less than 2-3mA, designed & FM certified to eliminate shock in case of failures. I guesstimated 2-3mA because typical GFCI trip point is 4-5mA, so GFCI allows ground current leak of less that 4mA.

                          If you don't care about 2) at risk of electrical shock, lawsuit, etc. advise:

                          1. What is expected power consumption
                          2. What form factor required (PCB module, panel module, wall plug, etc.)
                          monteM Offline
                          monteM Offline
                          monte
                          wrote on last edited by
                          #12

                          @apl2017 said in AC -DC transformer sourcing:

                          How do you expect to power PS without neutral wire? Use ground wire instead?

                          Obviously he expects to power PS like it is powered in schematics he provided and like it is powered without neutral wire in every retro-fitting smart switches and dimmers that are present on the market and, apparently are certified. For example mentioned above Livolo switch. How do you expect to retro-fit those into the wall if there is no neutral wire, because mechanical switch that were installed there before didn't need it?

                          A 1 Reply Last reply
                          0
                          • monteM monte

                            @apl2017 said in AC -DC transformer sourcing:

                            How do you expect to power PS without neutral wire? Use ground wire instead?

                            Obviously he expects to power PS like it is powered in schematics he provided and like it is powered without neutral wire in every retro-fitting smart switches and dimmers that are present on the market and, apparently are certified. For example mentioned above Livolo switch. How do you expect to retro-fit those into the wall if there is no neutral wire, because mechanical switch that were installed there before didn't need it?

                            A Offline
                            A Offline
                            APL2017
                            wrote on last edited by APL2017
                            #13

                            @monte Well, yes there are few designs with very low power consumption, I believe less than 2-3mA, designed & FM certified to eliminate shock in case of failures. I guesstimated 2-3mA because typical GFCI trip point is 4-5mA, so GFCI allows ground current leak of less that 4mA. That is why it is important to specify expected power consumption.

                            monteM 1 Reply Last reply
                            0
                            • T Offline
                              T Offline
                              TSD
                              wrote on last edited by
                              #14

                              Hi Jeremushka,

                              Are you designing your own AC/DC power supply? For low power levels (<20W), typically flyback converters are used.

                              If you want to build your own flyback converter, you could use this controller IC:
                              https://ac-dc.power.com/products/tinyswitch-family/tinyswitch-4/

                              And this transformer: https://www.soselectronic.com/products/myrra/74010-48847

                              If you're looking for a complete solution, the Aliexpress converter suggested by @poordom looks good, the 5V version can be found here and is even cheaper:
                              https://www.aliexpress.com/item/5V-700mA-3-5W-AC-DC-Precision-Buck-Converter-AC-220v-to-5v-DC-step-down/32677330307.html?gps-id=pcDetailBottomMoreThisSeller&scm=1007.13339.99734.0&scm_id=1007.13339.99734.0&scm-url=1007.13339.99734.0&pvid=a8341147-314f-4c36-aec2-aa63ad557688

                              It's dirt cheap, I don't have any clue about its quality. I'm sure it'll work, I just don't know about its safety level.

                              jeremushkaJ 1 Reply Last reply
                              0
                              • axillentA axillent

                                a few examples without transformer

                                0_1536473904000_livolo-2wire.png

                                0_1536474055292_2wire_switch.png

                                0_1536474067832_example-capacitor-mcu-triac-2wire.jpg

                                jeremushkaJ Offline
                                jeremushkaJ Offline
                                jeremushka
                                wrote on last edited by
                                #15

                                @axillent Thanks. The dfirst diagram is interesting. I do not understand the idea of having a buzzer here (grey part). But the violet schematic is good. Seems it used a divider to compare the value of the voltage in order to determine when we can disconnect the load on positive wave.

                                1 Reply Last reply
                                0
                                • poordomP poordom

                                  Good Morning Jeremushka,

                                  I was looking at purchasing an AC/DC transformer, I found one, see the following: https://www.aliexpress.com/item/AC-DC-110V-220V-to-3-3V-700mA-2-3W-Switching-Switch-Power-Supply-Buck-Converter/32829978591.html?spm=a2g0s.8937460.0.0.1d582e0ecZHxyR

                                  I understand you may want to build your own, but I figured for the price of the above unit, could be a viable alternative.
                                  Dom

                                  jeremushkaJ Offline
                                  jeremushkaJ Offline
                                  jeremushka
                                  wrote on last edited by
                                  #16

                                  @poordom Thanks. I will check about that

                                  1 Reply Last reply
                                  0
                                  • T TSD

                                    Hi Jeremushka,

                                    Are you designing your own AC/DC power supply? For low power levels (<20W), typically flyback converters are used.

                                    If you want to build your own flyback converter, you could use this controller IC:
                                    https://ac-dc.power.com/products/tinyswitch-family/tinyswitch-4/

                                    And this transformer: https://www.soselectronic.com/products/myrra/74010-48847

                                    If you're looking for a complete solution, the Aliexpress converter suggested by @poordom looks good, the 5V version can be found here and is even cheaper:
                                    https://www.aliexpress.com/item/5V-700mA-3-5W-AC-DC-Precision-Buck-Converter-AC-220v-to-5v-DC-step-down/32677330307.html?gps-id=pcDetailBottomMoreThisSeller&scm=1007.13339.99734.0&scm_id=1007.13339.99734.0&scm-url=1007.13339.99734.0&pvid=a8341147-314f-4c36-aec2-aa63ad557688

                                    It's dirt cheap, I don't have any clue about its quality. I'm sure it'll work, I just don't know about its safety level.

                                    jeremushkaJ Offline
                                    jeremushkaJ Offline
                                    jeremushka
                                    wrote on last edited by
                                    #17

                                    @tsd Perfect! It is what i was looking for. For the moment, i am using using this IC controller (iW1700-01) https://www.dialog-semiconductor.com/sites/default/files/EBC10010_Reference_Design.pdf. I have a transformer that i can use for flyback typology.
                                    Now, i need to know think how to switch the load without Neutral Wire.

                                    Here in France the standard is that we do not have Neutral wire connected to the light switch. We have only the Live wire (Phase L) and the second wire connected the light and the Neutral wire is connected to the Light to the main electrical board.
                                    Neutral wire is used for the wall socket. It is why, it is a little bit complex to design it.

                                    Then, the second issue is that in our installation most of the time we have the concept of "va et vient" where 2/3 buttons are connected together at different places of the room to switch off/on the same light.

                                    Today in the market LIVOLO can do that, with "push button". or i have found FIBARO company where you can install the module directly behind the switch without to change any buttons. but it is very expensive about 50 euros per wall switch.

                                    1 Reply Last reply
                                    0
                                    • A APL2017

                                      @monte Well, yes there are few designs with very low power consumption, I believe less than 2-3mA, designed & FM certified to eliminate shock in case of failures. I guesstimated 2-3mA because typical GFCI trip point is 4-5mA, so GFCI allows ground current leak of less that 4mA. That is why it is important to specify expected power consumption.

                                      monteM Offline
                                      monteM Offline
                                      monte
                                      wrote on last edited by monte
                                      #18

                                      @apl2017 well, in Europe we have 30ma and 10ma GFCI's for use in home networks, didn't see lower. Does Z-wave have such low power consumption?

                                      @jeremushka really interesting question. How doesn't GFCI trip with those switches installed? Or where current leaks? Could you measure your livolo's switch consumption? I am curious.

                                      EDIT: Ok, so I've got my thoughts together. Let's take the lowest leakage consumer GFCI - 10ma, 220v (Europe). That's 2,2Watts of power available to leak without tripping the cut-off. 2,2W for 3.3V that is needed for typical mysensors sensor is 0,66A. And typical board will consume not more than 25mA during transmission if I am correct. So we can have around of 25 mysensors smart switches sitting on one 10ma GFCI without tripping it. I'm not sure if we have to divide it by 2 for the only one half of syn wave?

                                      1 Reply Last reply
                                      0
                                      • T Offline
                                        T Offline
                                        TSD
                                        wrote on last edited by
                                        #19

                                        @jeremushka
                                        Indeed, it is a complex way to switch on a lamp, but if you only want to change the switch, I guess it's what you need to do. It would be much easier to insert something at the light bulb, as your neutral is available there.
                                        My French is not that good, but I think you can solve your "va et vient" by changing the NO relay in your reference schematic with a NO/NC relay (SPDT switch).

                                        1 Reply Last reply
                                        0
                                        Reply
                                        • Reply as topic
                                        Log in to reply
                                        • Oldest to Newest
                                        • Newest to Oldest
                                        • Most Votes


                                        20

                                        Online

                                        11.7k

                                        Users

                                        11.2k

                                        Topics

                                        113.1k

                                        Posts


                                        Copyright 2025 TBD   |   Forum Guidelines   |   Privacy Policy   |   Terms of Service
                                        • Login

                                        • Don't have an account? Register

                                        • Login or register to search.
                                        • First post
                                          Last post
                                        0
                                        • MySensors
                                        • OpenHardware.io
                                        • Categories
                                        • Recent
                                        • Tags
                                        • Popular