Wall mounted 'mood light' v2


  • Hero Member

    I made a few changes to my Wall mounted 'mood light' and translated it to MySensors v2.
    0_1474615675050_upload-71b7410c-eae1-43a3-abf8-d074aff5058a

    The sketch shows an example of using a Domoticz selector switch attached to a dimmer (V_PERCENTAGE) to switch between the different light patterns (line 413). I'm pretty sure you can use this trick for more controllers.
    0_1474615943349_upload-f05ed149-c991-4e54-84df-ef1585d32ed9

    /*
     PROJECT: MySensors / RGB light NEOPIXEL
     PROGRAMMER: AWI
     DATE: october 10, 2015/ last update: september 20, 2016
     FILE: AWI_Wall_LIght_x.ino
     LICENSE: Public domain
    
     Hardware: Nano and MySensors 2.0, Wall light 16 WS2812B leds (neopixel)
    		
     Special:
    	uses Fastled library with NeoPixel (great & fast RBG/HSV universal library) 			https://github.com/FastLED/FastLED
    	
     SUMMARY:
    	
    	Different patterns and brightness settings
    	
    	Button switches on/off and cycles through all Color patterns on long press
    	
     Remarks:
    	Fixed node-id
    	
     Change log:
     20160915 - Updated to MySensors 2.0
     20160920 - Changed state change to dimmer i.s.o. switch()
    
    */
    //****  MySensors *****
    // Enable debug prints to serial monitor
    #define MY_DEBUG 
    #define MY_RADIO_NRF24										// Enable and select radio type attached
    //#define MY_RF24_CHANNEL 80								// radio channel, default = 76
    
    #define MY_NODE_ID 62
    #define NODE_TXT "W 62"										// Text to add to sensor name
    
    // #define MY_RF24_CE_PIN 7									// Ceech board, 3.3v (7,8)  (pin default 9,10)
    // #define MY_RF24_CS_PIN 8
    
    // helpers
    #define LOCAL_DEBUG											// enable if print wanted 
    
    #ifdef LOCAL_DEBUG
    #define Sprint(a) (Serial.print(a))							// macro as substitute for print, enable if no print wanted
    #define Sprintln(a) (Serial.println(a))						// macro as substitute for println
    #else
    #define Sprint(a)										
    #define Sprintln(a)
    #endif
    
    
    
    #include <SPI.h>											// My Sensors
    #include <MySensors.h>
    
    #include <FastLED.h>										// https://github.com/FastLED/FastLED
    #include "Button.h"											// https://github.com/JChristensen/Button
    
    const int stripPin = 5 ;									// pin where 2812 LED strip is connected
    const int buttonPin = 4 ;									// push button
    const int numPixel = 16 ;									// set to number of pixels (x top / y bottom)
    
    const int RGB_LightChild = 0 ;								// Child Id's, standard light child on/off/ dim
    const int RGB_RGBChild = 1 ;								// RGB light child (on/off/dim/color, if controller supports V_RBG))
    const int RGB_SolidColorChild = 2 ;							// when set, node reads Color text from ColorTextChild
    const int RGB_TextColorChild = 3 ;							// Holds Text value for color (custom colors from controller)
    const int RGB_AlarmPatternChild = 4 ;						// Switches to alarm status
    const int RGB_NextPatternChild = 5 ;						// Move to next pattern when set
    
    CRGB leds[numPixel];
    
    // Kelving colors: Light & daylight (in Fastled reference only)
    /// 1900 Kelvin Candle=0xFF9329 /* 1900 K, 255, 147, 41 */,
    /// 2600 Kelvin Tungsten40W=0xFFC58F /* 2600 K, 255, 197, 143 */,
    /// 2850 Kelvin Tungsten100W=0xFFD6AA /* 2850 K, 255, 214, 170 */,
    /// 3200 Kelvin	Halogen=0xFFF1E0 /* 3200 K, 255, 241, 224 */,
    /// 5200 Kelvin CarbonArc=0xFFFAF4 /* 5200 K, 255, 250, 244 */,
    /// 5400 Kelvin HighNoonSun=0xFFFFFB /* 5400 K, 255, 255, 251 */,
    /// 6000 Kelvin DirectSunlight=0xFFFFFF /* 6000 K, 255, 255, 255 */,
    /// 7000 Kelvin OvercastSky=0xC9E2FF /* 7000 K, 201, 226, 255 */,
    /// 20000 Kelvin ClearBlueSky=0x409CFF /* 20000 K, 64, 156, 255 */
    
    char setRGBvalue[] = "FFC58F";		 						// Controller sent RGB value, default tungsten40W
    uint16_t curBrightness = 0x7F, setBrightness = 0x7F ;		// Brightness globals (actualBrightness)
    unsigned long updateBrightnessDelay, lastBrightnessUpdate ; // Brightness timers
    int RGBonoff ;												// OnOff flag
    
    enum { pSolid, pOff, pOn, pAlarm, pFire, pFire2, pCandle, pCircle, pSinelon, pRainbow}  ;	// Pattern states (stored in int for convenience)
    const int lastPatternIdx = pRainbow + 1 ;					// use last pattern for patterncount
    int curPattern = pSolid ;									// current pattern
    int setPattern = pSolid ;									// set pattern (controller)
    unsigned long updatePatternDelay, lastPatternUpdate ;		// Pattern timers
    
    unsigned long idleTimer = millis() ;						// return to idle timer
    const unsigned long idleTime = 10000UL;					// return to idle after 10 secs
    
    const unsigned long dimTime = 1000UL;						// dim period
    
    const unsigned long heartbeatInterval = 1 * 60UL * 1000UL ;	// heartbeatinterval, just to let the controller know I am alive
    unsigned long heartbeatCounter = 0 ;
    
    MyMessage lightRGBMsg(RGB_LightChild,  V_RGB);				// standard messages, light
    MyMessage lightdimmerMsG(RGB_LightChild ,V_DIMMER);	
    MyMessage lightOnOffMessage(RGB_LightChild, V_STATUS);
    
    Button myBtn(buttonPin, true, true, 20);					//Declare the button (pin, pull_up, invert, debounce_ms)
    
    // Simple state machine for button state
    enum {sIdle, sBrightness, sPattern} ;						 // simple state machine for button press
    int State ;
    
    void setup() {
    	FastLED.addLeds<WS2812B, stripPin, GRB >(leds, numPixel); 	// initialize led strip (NEOPIXEL =WS...)
    	for(int i = 0 ; i < 6 ; i++) {							// get color value from EEPROM (6 char)
    		setRGBvalue[i] = loadState(i) ;
    		}
    	setLightPattern(pSolid, 0) ;							// default controller Solid 
    	FastLED.show();
    	State = sIdle ;											// Initial state
    	//randomSeed(analogRead(0));
    }
    
    
    
    void presentation(){
    // MySensors
    	sendSketchInfo("AWI RGB Wall " NODE_TXT, "2.0");
    	present(RGB_RGBChild, S_RGB_LIGHT, "RGB Wall RGB " NODE_TXT);// present to controller
    	present(RGB_LightChild, S_LIGHT, "RGB Wall Light " NODE_TXT);
    	present(RGB_SolidColorChild, S_LIGHT, "RGB Set Solid color (text) " NODE_TXT);
    	present(RGB_TextColorChild, S_INFO, "RGB Wall textcolor " NODE_TXT);	
    	present(RGB_AlarmPatternChild, S_BINARY, "RGB Wall Alarm " NODE_TXT);
    	present(RGB_NextPatternChild, S_DIMMER, "RGB Wall Pattern " NODE_TXT);
    }
    
    
    
    // read button and act accordingly
    // short press: on/off
    // longer press: set patterns with following short press
    // long press: set brightness increase 
    void loop() {
    	myBtn.read();               							//Read the button (only read)
    	unsigned long now = millis(); 							// loop timer reference
    	switch (State) {
    		case sIdle:											// default state, browse through patterns
    			if (myBtn.wasReleased()){						// light on/ off in idle
    				RGBonoff = !RGBonoff ;						// invert light state
    				setLightBrightness((RGBonoff == 1)?setBrightness:0, dimTime);
    				send(lightOnOffMessage.set(RGBonoff));	// and update controller	
    			} else if (myBtn.pressedFor(800)){				// move to Pattern update state with long press
    				idleTimer = now ;							// return to idle after ...
    				State = sPattern ;
    			}
    			break ;
    		case sPattern:										// entered after long press
    			if (myBtn.pressedFor(4000)){					// when press even longer move to Brightness update
    				State = sBrightness ;
    			} else if (myBtn.wasPressed()){
    				setPattern = (setPattern + 1) % lastPatternIdx ;  // increase pattern and wrap
    				setLightPattern((setPattern), 500 );
    				idleTimer = now ;
    			} else if ( now > idleTime + idleTimer  ){		// return to idle after ...
    				State = sIdle ;
    			}
    			break ;
    		case sBrightness:									// entered after looong press
    			if (myBtn.wasPressed()){							// if pressed again increase brightness
    				setLightBrightness((curBrightness+0x1F) % 0xFF, 0) ; // increase brightness and wrap (0..0xFF)
    				idleTimer = now ;
    			} else if ( now > idleTime + idleTimer  ){		// return to idle after ...
    				State = sIdle ;
    			}
    			break ;
    		default :
    			State = sIdle ;
    			break ;
    		}
    	updateLightBrightness();								// update Brightness if time
    	updateLightPattern();									// update Pattern if time
    	if ( now > heartbeatCounter  + heartbeatInterval){		// heartbeat every hour
    	    sendHeartbeat();
    		heartbeatCounter = now ; 
    		}
    	}
    
    // Sets the light brightness, takes value and time (ms) as input
    void setLightBrightness(int newBrightness, unsigned long updateTime){
    	// global: curBrightness, actualBrightness, updateBrightnessDelay
    	updateBrightnessDelay = updateTime / 0xFF ;				// delay = time / max steps
    	curBrightness = newBrightness ;							// set curBrightness to new value, rest is done in update
    	}	
     
    // Update the light brightness if time
    void updateLightBrightness(){
    	// global: curBrightness, actualBrightness, updateBrightnessDelay, lastBrightnessUpdate ;
    	static byte actualBrightness ;							// store real brightness state for slow dim
    	unsigned long now = millis() ;
    	if (now > lastBrightnessUpdate + updateBrightnessDelay){// check if time for update
    		if ( actualBrightness > curBrightness) {
    			FastLED.setBrightness( actualBrightness-- );
    			FastLED.show();
    		} else if ( actualBrightness < curBrightness){
    			FastLED.setBrightness( actualBrightness++ );
    			FastLED.show();
    			}
    		lastBrightnessUpdate = now ;
    		}
    	}
    
    // **** Pattern routines *****
    // Sets and initializes the light pattern if nescessary
    void setLightPattern( int newPattern, unsigned long updateDelay){
    	// global: curPattern, updatePatternDelay
    	static int lastPattern = pSolid ;						// last pattern for pOn / pOff virtual patterns
    	if (newPattern == pOff) lastPattern = curPattern ;		// remember last pattern
    	if (newPattern == pOn) curPattern = lastPattern ;		// only for pOn switch to last pattern
    	else curPattern = newPattern ;
    	updatePatternDelay = updateDelay ;						// delay for next pattern update, can be changed in pattern 
    	switch(curPattern){
    		case pSolid:										//  solid is set value in all pixels (and on)
    			for(int i = 0 ; i < numPixel ; i++) leds[i] = strtol( setRGBvalue, NULL, 16);
    			setLightBrightness(setBrightness, dimTime) ;	// slow dim to on
    			FastLED.show();
    			break ;
    		case pOn:											//  On is set Brightness in all pixels
    			setLightBrightness(setBrightness, dimTime) ;		// slow dim to on
    			FastLED.show();
    			break ;
    		case pOff:											//  off state all pixels off (add dim and pOn)
    			setLightBrightness(0, dimTime) ; 					// slow dim to off
    			FastLED.show();
    			break ;
    		case pCircle:										//  all pixels off
    			for(int i = 0 ; i < numPixel ; i++) leds[i] = 0 ;
    			for(int i = 0 ; i < 2 ; i++){
    				leds[i] = strtol( setRGBvalue, NULL, 16) ; // 1 pixel on
    				}
    			FastLED.show();
    			break ;
    		default :
    			setLightBrightness(setBrightness, dimTime) ;	// slow dim to on
    			FastLED.show();
    			break ;
    			}
    	}	
    
    // Update the light pattern when time for it
    void updateLightPattern(){
    	// global: curPattern, updatePatternDelay, lastPatternUpdate
    	unsigned long now = millis() ;
    	if (now > lastPatternUpdate + updatePatternDelay){		// check if time for update
    		switch (curPattern) {
    			case pAlarm:									// flash light
    				patternAlarm();
    				break ;
    			case pFire:										// wild fire
    				patternFire();
    				break ;
    			case pFire2:									// cosy fire
    				patternFire2();
    				break ;
    			case pCandle:									// flame
    				patternCandle();
    				break ;
    			case pCircle:									// flame
    				patternCircle();
    				break ;
    			case pRainbow:									// rotating rainbow
    				patternRainbow();
    				break ;
    			case pSinelon:									// rotating rainbow
    				patternSinelon();
    				break ;
    			case pSolid:									// do nothing fall through
    			case pOff:
    			case pOn:
    			default	:										// def	
    				break ;
    			}
    		lastPatternUpdate = now ;
    		}
    	}
    
    // Define the different patterns
    // Alarm - intermittent white and red color, full intensity, intermittent top & bottom half
    void patternAlarm() {
        static boolean topBot ;									// indicates direction for next entry
    	const CRGB colorTop = CRGB(0xFF, 0, 0 );				// red color
    	const CRGB colorBottom = CRGB(0xFF, 0xFF, 0xFF );		// white color
    	FastLED.setBrightness(0xFF);							// set the strip brightness to max for Alarm
    	for(int i=0; i <= (numPixel / 2 - 1) ; i++) {			// for half of strip size
    		leds[i] = topBot?colorTop:colorBottom ;	
    		leds[i+ (numPixel/2)] = topBot?colorBottom:colorTop ;
    		}
    	topBot = !topBot ;										// switch direction
    	FastLED.show();
    	}
    
    // Simulate fire with red color, varying number of leds intensity & tempo
    void patternFire() {
        byte numberLeds = random(0,numPixel);					// start number and end of led's for flickering
        int lum = ((random(100,255) * curBrightness)) / 0xFF ;	// set brightness and scale
        CRGB color = CRGB(200, random(70,230),0 );				// get red color with varying green
        for(int i=0; i <= numberLeds; i++) {
          leds[i] = color ;
          FastLED.setBrightness(lum);							// set the strip brightness
          FastLED.show();
          wait(random(0,10));									// (blocking, need to be changed)
        }
        updatePatternDelay = 100 ; 
    }
    
    // Simulate fire with red color and varying intensity & tempo
    void patternFire2() {
        CRGB color = CRGB(200, random(100,150),0);				// get red color with varying green
        for (byte p=0; p < numPixel; p++) {
          leds[p] = color;
        }
        FastLED.setBrightness((random(50,255) * curBrightness)/ 0xFF );	// set Brightness and scale
        FastLED.show();
        updatePatternDelay = random(20,300);					// variable delay
    }
    
    // Simulate candle based on fire with red color, varying number of leds intensity & tempo
    void patternCandle() {
        byte numberLeds = random(0,numPixel);					// start number and end of led's for flickering
        byte lum = ((random(100, 255) * curBrightness)/ 0xFF);	// set brightness
        CRGB color = CRGB(200, random(90,130),0 );				// get red color with varying green
        for(int i=0; i <= numberLeds; i++) {
          leds[i] = color ;
          FastLED.setBrightness(lum);							// set the strip brightness
          FastLED.show();
          wait(random(5,10));									// (blocking, need to be changed)
        }
        updatePatternDelay = 100 ; 
    }
    
    // a colored dot sweeping back and forth, with fading trails, adapted from Fastled sinelon
    void patternSinelon()
    {
    	fadeToBlackBy( leds, numPixel, 10);						// fade all leds a small amount 
    	int pos = beatsin8(25,0,numPixel);						// get a new position for the led (BPM = 13, min, max, )
    	leds[pos] += strtol( setRGBvalue, NULL, 16);
    	FastLED.show();
    	updatePatternDelay = 2 ;
    }
    
    
    // Rotate all Leds with current content and trail
    void patternCircle() {
    	static int currentLed ;									// indicated current led to light
    	// CRGB tempLed = leds[0];					 			// temporary variable for color
    	fadeToBlackBy( leds, numPixel, 128);					// fade all leds for trail..
    	leds[currentLed] = strtol( setRGBvalue, NULL, 16);		// set to current color
    	currentLed = (currentLed + 1) % numPixel ;				// wrap
        FastLED.show();
        updatePatternDelay = 100 ; 
    }
    
    void patternRainbow() {
    	static uint16_t hue ;									// starting color
    	FastLED.clear();
    	// for(hue=10; hue<255*3; hue++) {
    	hue = (hue+1) % 0xFF ;									// incerease hue and wrap
    	fill_rainbow( leds, numPixel , hue /*static hue value */, 1);// set a rainbow from hue to last in stepsize 1
    	FastLED.show();
    	updatePatternDelay = 100 ;
    	}
    
    // Incoming messages from MySensors
    void receive(const MyMessage &message) {
    	int ID = message.sensor;
    	Serial.print("Sensor: ");
    	Serial.println(ID);
    	switch (ID){
    		case RGB_LightChild:								// same behaviour as RGB child/ fall through
    		case RGB_RGBChild:									// if controller can handle V_RGB
    			if (message.type == V_RGB) {					// check for RGB type
    				strcpy(setRGBvalue, message.getString());	// get the payload
    				setLightPattern(pSolid, 0);					// and set solid pattern 
    			} else if (message.type == V_DIMMER) {			// if DIMMER type, adjust brightness
    				setBrightness = map(message.getInt(), 0, 100, 0, 255);
    				setLightBrightness(setBrightness, dimTime) ;
    			} else if (message.type == V_STATUS) {			// if on/off type, toggle brightness
    				RGBonoff = message.getInt();
    				setLightBrightness((RGBonoff == 1)?setBrightness:0, dimTime);
    			}
    			break ;
    		case RGB_SolidColorChild:							// request color from controller
    			if (message.type == V_STATUS) {					// if get color from text child
    				request(RGB_TextColorChild, V_TEXT);
    				setLightPattern(pSolid, 0);					// and set solid pattern (if not alre)
    				}
    			break ;
    		case RGB_TextColorChild:							// Text color from controller
    			if (message.type == V_TEXT) {					// if get color from text child
    				strcpy(setRGBvalue, message.getString());	// get the payload
    				for(int i = 0 ; i < 6 ; i++) {				// save color value to EEPROM (6 char)
    					saveState(i, setRGBvalue[i]) ;}			// Save to EEPROM
    				}
    			break ;
    		case RGB_AlarmPatternChild:							// set Alarm pattern
    			if (message.type == V_STATUS) {					// if get color from text child
    				if (message.getInt() == 1){
    					setLightPattern(pAlarm, 500);			// set slow alarm pattern
    				} else {
    					setLightPattern(setPattern, 0);			// and reset pattern
    					FastLED.setBrightness(setBrightness);
    					}
    				}
    			break ;
    		case RGB_NextPatternChild:							// next pattern
    			if (message.type == V_PERCENTAGE) {				//  Percentage indicates the pattern
    				setPattern = map(message.getInt(), 0, 100, 0, 15) % lastPatternIdx  ; // mapper dimmer value to state 0..9  and wrap
    				setLightPattern((setPattern), 500 );
    				Sprint("Pattern: ") ; Sprintln(setPattern) ;
    			} else if (message.type == V_STATUS){			// if off switch pattern to default == 0
    				setPattern = 0  ;
    				setLightPattern((setPattern), 500 );
    				Sprint("Pattern: ") ; Sprintln(setPattern) ;
    			}
    			break ;
    		}
        FastLED.show();
    	dispRGBstat();
     	}
    // debug	
    // display the status of all RGB: controller, requested, real
    void dispRGBstat(void){
        Serial.print(" Color: "); Serial.print(setRGBvalue); 
        Serial.print(" Brightness: "); Serial.println(setBrightness);
    	}
    
    


  • @AWI
    hi
    for ir sensor i change sketch :

    #define MY_DEBUG
    
    #define MY_RADIO_NRF24
    #define MY_RF24_CHANNEL 0
    #define MY_NODE_ID 21
    #define MY_REPEATER_FEATURE
    
    #include <SPI.h>
    #include <MySensors.h>
    #include <IRLib.h>
    
    int RECV_PIN = 8;
    
    #define CHILD_1  3  // childId
    
    IRsend irsend;
    IRrecv irrecv(RECV_PIN);
    IRdecode decoder;
    unsigned int Buffer[RAWBUF];
    MyMessage msg(CHILD_1, V_VAR1);
    
    void setup()
    {
      irrecv.enableIRIn(); // Start the ir receiver
      decoder.UseExtnBuf(Buffer);
    
    }
    
    void presentation()  {
      sendSketchInfo("IR Sensor", "1.0");
    
      present(CHILD_1, S_DIMMER);
    }
    
    void loop()
    {
      if (irrecv.GetResults(&decoder)) {
        irrecv.resume();
        decoder.decode();
        decoder.DumpResults();
    
        char buffer[10];
        sprintf(buffer, "%08lx", decoder.value);
        send(msg.set(buffer));
      }
    }
    
    void receive(const MyMessage &message) {
      int ID = message.sensor;
      int mySwitch = 0 ;
      
      Serial.print("Sensor: ");
      Serial.println(ID);
      switch (ID) {                                           // If different sensors for this node
        case CHILD_1:                                      // the number of the V_PERCENTAGE sensor to be controlled
          if (message.type == V_PERCENTAGE) {             //  Percentage indicates the pattern
            mySwitch = map(message.getInt(), 0, 100, 0, 15); // mapper dimmer values to Switch states 0..9  and wrap
            switch (mySwitch) {
              case 0:
                {
                  irsend.send(NEC, 0x200848b7, 32);  // whatever on switch action 0
                }
                break ;
              case 1:
                {
                  irsend.send(NEC, 0x2008c837, 32);  // whatever on switch action 1
                }
                break ;
            }
            break ;
            irrecv.enableIRIn();
          }
      }
    }
    

    and in domoticz build a dimmer and when i set between 0-7 , code 1 is send . when set between 7-14 send code 2.
    my idx for ir sensor is 18 and local ip is 192.168.0.111:8080
    but for a virtual switch ( selector) , i type this code ( but dont work) what is my problem ?
    http://192.168.0.111:8080/json.htm?type=command&param=switchlight&idx=18&switchcmd=Set%7Level&level=0

    http://192.168.0.111:8080/json.htm?type=command&param=switchlight&idx=18&switchcmd=Set %13Level&level=1


  • Hero Member

    @Reza a first observation...there is an invalid character in both json commands (%7 and %13) change this to %20. So change:
    http://192.168.0.111:8080/json.htm?type=command&param=switchlight&idx=18&switchcmd=Set%13Level&level=1
    to
    http://192.168.0.111:8080/json.htm?type=command&param=switchlight&idx=18&switchcmd=Set%20Level&level=1

    The %20 is the ASCII code for a space.



  • @AWI
    i change this but dont work
    0_1476207888152_12.jpg

    0_1476207873923_123.jpg

    0_1476208421403_1234.jpg



  • also i change this lines in sketch :

      present(CHILD_1, S_DIMMER);
    

    and

    case CHILD_1:
    

    i dont know where is problem


  • Hero Member

    @Reza What does not work? I can read from (last few lines of) the serial output that you are receiving messages. Put a few Serial.prints() in the case statement below to show if you the structure is working.

     switch (mySwitch) {
              case 0:
                {
                   Serial.println("Entered case 0") ;
                    irsend.send(NEC, 0x200848b7, 32);  // whatever on switch action 0
                }
                break ;
              case 1:
                {
                   Serial.println("Entered case 1") ;
                  irsend.send(NEC, 0x2008c837, 32);  // whatever on switch action 1
                }
                break ;
              case 2:
                {
                   Serial.println("Entered case 2") ;
                  irsend.send(NEC, 0x2008c837, 32);  // whatever on switch action 2
                }
                break ;
    
            }
    


  • @AWI

    code is working well. in web dimmer (irrrrr) in pic is working, 6% is send code VOL+ and 13% is send code VOL -
    but in selector virtual device(ir sensoooooooooooooooooooor, this is not work .when i push VOL + (in selector) dont send code and dont work. also VOL -



  • Hello AWI,

    great stuff!, you inspired my by posting this article to build similiar mood light.
    for LED I've used ring 16 x LED ws2812b 5V neopixel.
    Wiring:
    "stripPin = 5" is connected to pin 4 on LED, which is "DIN - Control data signal input"

    Sketch used from this post. While compiling, I got following warnings, but think that that they should't cause a problem:

    In file included from C:\Users\Jon\Documents\Arduino\libraries\FastLED/platforms/avr/fastled_avr.h:4:0,
                     from C:\Users\Jon\Documents\Arduino\libraries\FastLED/platforms.h:27,
                     from C:\Users\Jon\Documents\Arduino\libraries\FastLED/FastLED.h:52,
                     from C:\Users\Jon\Documents\Arduino\MySensors-Mood_light_v2.ino\MySensors-Mood_light_v2.ino.ino:55:
    C:\Users\Jon\Documents\Arduino\libraries\FastLED/fastled_delay.h:37:0: warning: "NOP" redefined
    
     #  define NOP __asm__ __volatile__ ("cp r0,r0\n");
    
     ^
    
    In file included from C:\Users\Jon\Documents\Arduino\libraries\MySensors/drivers/RF24/RF24.cpp:23:0,
                     from C:\Users\Jon\Documents\Arduino\libraries\MySensors/MySensors.h:242,
                     from C:\Users\Jon\Documents\Arduino\MySensors-Mood_light_v2.ino\MySensors-Mood_light_v2.ino.ino:53:
    C:\Users\Jon\Documents\Arduino\libraries\MySensors/drivers/RF24/RF24.h:144:0: note: this is the location of the previous definition
    
     #define NOP             0xFF
    
     ^
    In file included from C:\Users\Jon\Documents\Arduino\MySensors-Mood_light_v2.ino\MySensors-Mood_light_v2.ino.ino:55:0:
    
    C:\Users\Jon\Documents\Arduino\libraries\FastLED/FastLED.h:17:21: note: #pragma message: FastLED version 3.001.003
    
     #    pragma message "FastLED version 3.001.003"
    
                         ^
    

    Here's my node output from serial monitor:

    Starting sensor (RNNNA-, 2.0.0)
    TSM:INIT
    TSM:RADIO:OK
    TSP:ASSIGNID:OK (ID=62)
    TSM:FPAR
    TSP:MSG:SEND 62-62-255-255 s=255,c=3,t=7,pt=0,l=0,sg=0,ft=0,st=bc:
    TSP:MSG:READ 0-0-62 s=255,c=3,t=8,pt=1,l=1,sg=0:0
    TSP:MSG:FPAR RES (ID=0, dist=0)
    TSP:MSG:PAR OK (ID=0, dist=1)
    TSM:FPAR:OK
    TSM:ID
    TSM:CHKID:OK (ID=62)
    TSM:UPL
    TSP:PING:SEND (dest=0)
    TSP:MSG:SEND 62-62-0-0 s=255,c=3,t=24,pt=1,l=1,sg=0,ft=0,st=ok:1
    TSP:MSG:READ 0-0-62 s=255,c=3,t=25,pt=1,l=1,sg=0:1
    TSP:MSG:PONG RECV (hops=1)
    TSP:CHKUPL:OK
    TSM:UPL:OK
    TSM:READY
    TSP:MSG:SEND 62-62-0-0 s=255,c=3,t=15,pt=6,l=2,sg=0,ft=0,st=ok:0100
    TSP:MSG:SEND 62-62-0-0 s=255,c=0,t=17,pt=0,l=5,sg=0,ft=0,st=ok:2.0.0
    TSP:MSG:SEND 62-62-0-0 s=255,c=3,t=6,pt=1,l=1,sg=0,ft=0,st=ok:0
    TSP:MSG:READ 0-0-62 s=255,c=3,t=6,pt=0,l=1,sg=0:M
    TSP:MSG:SEND 62-62-0-0 s=255,c=3,t=11,pt=0,l=17,sg=0,ft=0,st=ok:AWI RGB Wall W 62
    TSP:MSG:SEND 62-62-0-0 s=255,c=3,t=12,pt=0,l=3,sg=0,ft=0,st=ok:2.0
    TSP:MSG:SEND 62-62-0-0 s=1,c=0,t=26,pt=0,l=17,sg=0,ft=0,st=ok:RGB Wall RGB W 62
    TSP:MSG:SEND 62-62-0-0 s=0,c=0,t=3,pt=0,l=19,sg=0,ft=0,st=ok:RGB Wall Light W 62
    TSP:MSG:SEND 62-62-0-0 s=2,c=0,t=3,pt=0,l=25,sg=0,ft=0,st=ok:RGB Set Solid color (text
    TSP:MSG:SEND 62-62-0-0 s=3,c=0,t=36,pt=0,l=23,sg=0,ft=0,st=ok:RGB Wall textcolor W 62
    TSP:MSG:SEND 62-62-0-0 s=4,c=0,t=3,pt=0,l=19,sg=0,ft=0,st=ok:RGB Wall Alarm W 62
    TSP:MSG:SEND 62-62-0-0 s=5,c=0,t=4,pt=0,l=21,sg=0,ft=0,st=ok:RGB Wall Pattern W 62
    No registration required
    Init complete, id=62, parent=0, distance=1, registration=1
    

    Everything seems to be ok. For controller I use Domoticz, devices where discovered and added to controller .

    Later on, on serial monitor I got:

    TSP:MSG:SEND 62-62-0-0 s=255,c=3,t=22,pt=5,l=4,sg=0,ft=0,st=ok:57916
    TSP:MSG:SEND 62-62-0-0 s=255,c=3,t=22,pt=5,l=4,sg=0,ft=0,st=ok:117917
    .....
    

    When I press the button I got:

    TSP:MSG:SEND 62-62-0-0 s=0,c=1,t=2,pt=2,l=2,sg=0,ft=0,st=ok:1
    

    When pressed once more I got:

    TSP:MSG:SEND 62-62-0-0 s=0,c=1,t=2,pt=2,l=2,sg=0,ft=0,st=ok:0
    

    Problem is, that later nothing happens (after shortly pressing the button - pin 4)

    Only, when I press in Domoticz the leds starts to blink white/red in pulse mode (so wiring is ok?)

    0_1476553854351_upload-090e3039-9b7b-41e9-9b51-43cbe02002cf

    on serial monitor I got: ("st=fail:1"It's displayed 10 times)

    TSP:MSG:READ 0-0-62 s=4,c=1,t=2,pt=0,l=1,sg=0:1
    TSP:MSG:ACK msg
    TSP:MSG:SEND 62-62-0-0 s=4,c=1,t=2,pt=0,l=1,sg=0,ft=0,st=ok:1
    Sensor: 4
     Color: - Brightness: 127
    TSP:MSG:READ 0-0-62 s=4,c=1,t=2,pt=0,l=1,sg=0:1
    TSP:MSG:ACK msg
    !TSP:MSG:SEND 62-62-0-0 s=4,c=1,t=2,pt=0,l=1,sg=0,ft=0,st=fail:1
    Sensor: 4
    

    Later i got a looot of times:

    !TSM:UPL FAIL, SNP
    TSM:FPAR
    TSP:MSG:SEND 62-62-255-255 s=255,c=3,t=7,pt=0,l=0,sg=0,ft=0,st=bc:
    TSP:MSG:READ 0-0-62 s=4,c=1,t=2,pt=0,l=1,sg=0:1
    TSP:MSG:ACK msg
    !TSP:SEND:TNR
    Sensor: 4
     Color: - Brightness: 127
    TSP:MSG:READ 0-0-62 s=4,c=1,t=2,pt=0,l=1,sg=0:1
    TSP:MSG:ACK msg
    !TSP:SEND:TNR
    Sensor: 4
    

    and @the end it seems that node stop responding:

    !TSM:FPAR:FAIL
    !TSM:FAILURE
    TSM:PDT
    TSM:INIT
    

    When I press the button (pin 4) few times, long/short, then I got some random patterns, but node seems to be crashed and canno't be controlled from Domoticz.

    I apriciate any kind of your supprot in my case.

    Best


  • Hero Member

    @1kohm A lot of questions in ine post 😉

    Your node seems to be working, at least for a part. The red/white when you press the button is what should happen. The 'fail' messages indicate a transmission problem. Did you take the nescessary measures for the radio (i.e. capacitor)?
    The warnings for fastled in the compiler can be ingnored.



  • @AWI
    I've tried to be detailed 🙂
    Ok, here's how my radio and connections looks like:
    Power suplly (5V, 3A) goes to RPi3 --> USB --> Arduino Uno gateway with radio (NRFL01+PA+LNA with 4,7uF 16V capacitor. Radio powered from 3,3V arduino pin). I've also tried with non amplified radio - the same result:(
    3 devices (incl. gateway) connected via USB to RPi3. I've boosted current on RPi3 USB ports to 1,2A, by adding line:

    max_usb_curent=1
    

    to /boot/config.txt, but that didn't change anything.

    Node is pro mini 5V, Radio NRFL01 has 4,7uF capacitor and 3,3 power supply goes from step-down regulator.

    My other nodes (1 wire temp, lux metter, relay, DHT sensor) are working when connected without disturb.

    For examlpe when I set:

    0_1476613765179_upload-60a437e3-4950-499f-b448-3b86e52f1131

    Then RGB color is send to node, but after a while I canno't do anything more (communication crashes) and I got a lot of:

    !TSP:MSG:PVER mismatch
    TSP:MSG:READ 0-0-28 s=1,c=1,t=3,pt=0,l=0,sg=0:
    

    Any advice will be apriciate


  • Hero Member

    @1kohm said:

    MSG:PVER mismatch

    My best advice is to look at @hek 's advice in this thread.



  • FIXED!
    Happy 🙂

    Issue was so obvious...
    I was supplying Neopixel LED's with 5V trought Arduino pro mini... so when node was starting everything was ok till sending light pattern to node. When data was send, LED's took to much Watts, and radio was crashing...
    So now I just powered LED's with 5V parerall to the node ( LED's are supplied before node).

    Now, I need to understand your code, how "buttonPin" is working and how to set patterns. It seems that the code is acting wired sometimes, but I think that's due to my less knowledge about it now.

    Thanks for guidlines!


  • Hero Member

    @1kohm good to hear. The button is a basic method of manual operation. Not very user friendly. In the latest sketch you can use a dimmer to select the patterns

    Have fun



  • @AWI
    Amasing! I have been using your v1 sketch on 5 different nodes.
    I was just about to make another one when i saw that you had released another version.

    I have made a similar hack to your v1 with a dimmer/selector switch in domoticz as pattern selector. But your code looks way better 🙂



  • If I wanted to add a effect like:

    #include "FastLED.h"
    #define NUM_LEDS 60 
    CRGB leds[NUM_LEDS];
    #define PIN 6 
    
    void setup()
    {
      FastLED.addLeds<WS2811, PIN, GRB>(leds, NUM_LEDS).setCorrection( TypicalLEDStrip );
    }
    
    // *** REPLACE FROM HERE ***
    void loop() { 
      // ---> here we call the effect function <---
    }
    
    // ---> here we define the effect function <---
    // *** REPLACE TO HERE ***
    
    void showStrip() {
     #ifdef ADAFRUIT_NEOPIXEL_H 
       // NeoPixel
       strip.show();
     #endif
     #ifndef ADAFRUIT_NEOPIXEL_H
       // FastLED
       FastLED.show();
     #endif
    }
    
    void setPixel(int Pixel, byte red, byte green, byte blue) {
     #ifdef ADAFRUIT_NEOPIXEL_H 
       // NeoPixel
       strip.setPixelColor(Pixel, strip.Color(red, green, blue));
     #endif
     #ifndef ADAFRUIT_NEOPIXEL_H 
       // FastLED
       leds[Pixel].r = red;
       leds[Pixel].g = green;
       leds[Pixel].b = blue;
     #endif
    }
    
    void setAll(byte red, byte green, byte blue) {
      for(int i = 0; i < NUM_LEDS; i++ ) {
        setPixel(i, red, green, blue); 
      }
      showStrip();
    }
    
    
    void loop() {
     SnowSparkle(0x10, 0x10, 0x10, 20, random(100,1000));
    }
    
    void SnowSparkle(byte red, byte green, byte blue, int SparkleDelay, int SpeedDelay) {
     setAll(red,green,blue);
     
     int Pixel = random(NUM_LEDS);
     setPixel(Pixel,0xff,0xff,0xff);
     showStrip();
     delay(SparkleDelay);
     setPixel(Pixel,red,green,blue);
     showStrip();
     delay(SpeedDelay);
    }
    

    What would I need to change/add in the code?



  • Hi there, I am very happy with this project. Somehow with the transition to the current stable library (2.0) the lights won't turn off completely. I can't figure out what is wrong. Anyone has some suggestions?


  • Hero Member

    @Jurik Happened to me too... change the auto increments in the updateLightBrightness() routine to ++actualBrightness and --actualBrightness.

    See below

    // Update the light brightness if time
    void updateLightBrightness(){
        // global: curBrightness, actualBrightness, updateBrightnessDelay, lastBrightnessUpdate ;
        static byte actualBrightness ;                          // store real brightness state for slow dim
        unsigned long now = millis() ;
        if (now > lastBrightnessUpdate + updateBrightnessDelay){// check if time for update
            if ( actualBrightness > curBrightness) {
                FastLED.setBrightness( --actualBrightness);
                FastLED.show();
            } else if ( actualBrightness < curBrightness){
                FastLED.setBrightness( ++actualBrightness );
                FastLED.show();
                }
            lastBrightnessUpdate = now ;
            }
        }
    


  • @AWI what does this mean: "const int numPixel = 16 ; // set to number of pixels (x top / y bottom)" ?
    If I have a strip with 72 leds that are in a row up/down, should I just enter 72?

    I also can't figure out how to control the leds from domoticz. I have copied your sketch and I see the device in domoticz under nrf-radio-gateway (with 7 childs)

    I have tried to create a dummy selector and have tried to add this:
    http://192.168.0.175:8080/json.htm?type=command&param=switchlight&idx=1094&switchcmd=Set Level&level=pFire
    http://192.168.0.175:8080/json.htm?type=command&param=switchlight&idx=1094&switchcmd=Set Level&level=0
    http://192.168.0.175:8080/json.htm?type=command&param=switchlight&idx=1094&switchcmd=Set Level&level=1
    http://192.168.0.175:8080/json.htm?type=command&param=switchlight&idx=1094&switchcmd=Set Level&level=2
    http://192.168.0.175:8080/json.htm?type=command&param=switchlight&idx=1094&switchcmd=Set Level&level=pOn

    But nothing seams to work, I have also tried the commands directly in the chrome url bar with no effect. What am I missing?



  • Ahhh, the effects start at 4 ? when trying numbers 4-10 I get effects for most numbers but a few like 8-9 is blank and 0-2 turns strip off. When fiddeling about, I managed to get the alarm at number 4 to speed up somehow. I tried to read the sketch but cant quite understand.



  • @AWI Thanx for the advice! i will try it as soon as i get the chance. Great work!! thanx.

    @Cliff-Karlsson Afaik, the numPixels correspond to the total number of leds combined with up/down or left/right. So 16 will make it an 8x8 wall light and 2 would make it a 1 by 1, 72 would make it 36x36. As far as the triggers in Domoticz, i am also new at this. I did manage to get the alarm running and the patterns through the dimmer function, but am unable to set up the patterns on a switch. Domoticz won't let me somehow. Will try to give this more prio.

    Keep trying! and posting please



  • @AWI the preincrement trick worked! thanx!



  • Hey @AWI

    I have some trouble using this with MqTT messages.
    I can get alarm to go off by sending a payload of '1' to 'InMQTT/62/4/1/0/2' and subsequently turn it off with any other value.

    But I can't get the rest of your functions to work!
    If I read your code correct, to set a solid color I would have to send several MqTT messages to the children?
    Ex, I would have to send 'InMQTT/62/1/1/0/40' and payload ex 'Candle' first.
    Then 'InMQTT/62/1/1/0/2' with payload of '1' to turn it on?
    I was looking at the serial protocol and do not find what V_Dimmer is for type. (https://www.mysensors.org/download/serial_api_20#variable-types)

    Anyways, i cant get it to work properly, maybe you could shed some light (pun not intended 👍 ) )?



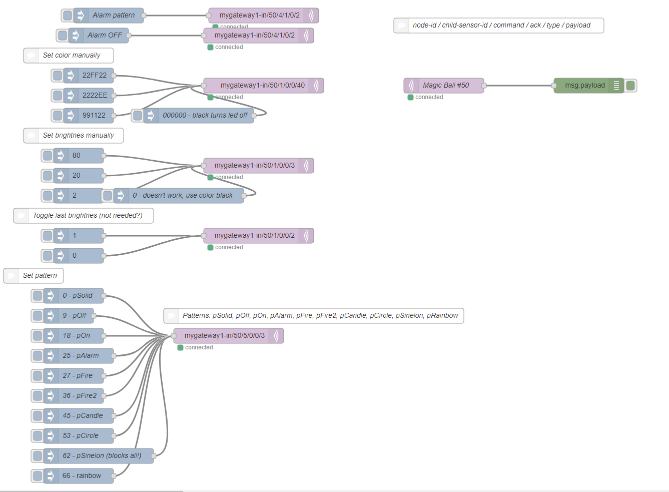
  • If someone still needs it, I managed to control it via mqtt (node-red). I am about to integrate it into the openhab, it might be easier to start that but I wanted to have good control over it (and understand mqtt a bit better).
    In sketch I had to change

    } else if (message.type == V_DIMMER) { // if DIMMER type, adjust brightness
    

    to V_PERCENTAGE for latest api/mqtt

    and I am still struggling a bit to turn all LEDs off completely. Only way I could achieve this was to set color to black (000000). code as it is always leaves my LEDs to 1% or something. But that might be due to node-red implementation, as I do not have response from node-red on "questions" from the node (at some point in code node will ask controller about some values (color if I remember correctly), but I just send the color and brightness manually via injectors). I guess this can be fixed on the controller side, and most likely works with openhab implementation.

    Here are the triggers in node-red

    0_1511731871029_Screenshot 2017-11-26 22.30.28.png

    Here is the node-red code

    [{"id":"8f6785a0.874838","type":"debug","z":"8cfe95c3.331248","name":"","active":true,"console":"false","complete":"false","x":1210,"y":180,"wires":[]},{"id":"a300f395.f6e59","type":"mqtt out","z":"8cfe95c3.331248","name":"","topic":"mygateway1-in/50/5/0/0/3","qos":"","retain":"","broker":"9daccc99.b6c71","x":490,"y":680,"wires":[]},{"id":"45adf375.e59b6c","type":"inject","z":"8cfe95c3.331248","name":"9 - pOff","topic":"","payload":"9","payloadType":"str","repeat":"","crontab":"","once":false,"x":170,"y":640,"wires":[["a300f395.f6e59"]]},{"id":"859588e.a1bec78","type":"mqtt out","z":"8cfe95c3.331248","name":"","topic":"mygateway1-in/50/1/0/0/40","qos":"","retain":"","broker":"9daccc99.b6c71","x":560,"y":180,"wires":[]},{"id":"39b0ef0e.94ef","type":"inject","z":"8cfe95c3.331248","name":"","topic":"","payload":"22FF22","payloadType":"str","repeat":"","crontab":"","once":false,"x":210,"y":160,"wires":[["859588e.a1bec78"]]},{"id":"9dabd8f3.6033b8","type":"inject","z":"8cfe95c3.331248","name":"Alarm pattern","topic":"","payload":"1","payloadType":"str","repeat":"","crontab":"","once":false,"x":250,"y":40,"wires":[["3a117d06.451d12"]]},{"id":"3a117d06.451d12","type":"mqtt out","z":"8cfe95c3.331248","name":"","topic":"mygateway1-in/50/4/1/0/2","qos":"","retain":"","broker":"9daccc99.b6c71","x":560,"y":40,"wires":[]},{"id":"e3c2d218.e92dc","type":"mqtt out","z":"8cfe95c3.331248","name":"","topic":"mygateway1-in/50/4/1/0/2","qos":"","retain":"","broker":"9daccc99.b6c71","x":550,"y":80,"wires":[]},{"id":"5325f52d.2549fc","type":"inject","z":"8cfe95c3.331248","name":"Alarm OFF","topic":"","payload":"0","payloadType":"str","repeat":"","crontab":"","once":false,"x":230,"y":80,"wires":[["e3c2d218.e92dc"]]},{"id":"f9bc44c0.c1f2d8","type":"mqtt in","z":"8cfe95c3.331248","name":"Magic Ball #50","topic":"mygateway1-out/50/#","qos":"2","broker":"9daccc99.b6c71","x":920,"y":180,"wires":[["8f6785a0.874838"]]},{"id":"6a07f043.d5e8a","type":"comment","z":"8cfe95c3.331248","name":"node-id / child-sensor-id / command / ack / type / payload","info":"","x":1030,"y":60,"wires":[]},{"id":"f71ad6cd.2044a8","type":"inject","z":"8cfe95c3.331248","name":"","topic":"","payload":"2222EE","payloadType":"str","repeat":"","crontab":"","once":false,"x":210,"y":200,"wires":[["859588e.a1bec78"]]},{"id":"44e58ecb.748fb","type":"inject","z":"8cfe95c3.331248","name":"","topic":"","payload":"991122","payloadType":"str","repeat":"","crontab":"","once":false,"x":210,"y":240,"wires":[["859588e.a1bec78"]]},{"id":"a91be428.b74eb8","type":"comment","z":"8cfe95c3.331248","name":"Set color manually","info":"","x":170,"y":120,"wires":[]},{"id":"90b541d2.c2abf","type":"mqtt out","z":"8cfe95c3.331248","name":"","topic":"mygateway1-in/50/1/0/0/3","qos":"","retain":"","broker":"9daccc99.b6c71","x":550,"y":340,"wires":[]},{"id":"91fe4122.027e3","type":"inject","z":"8cfe95c3.331248","name":"","topic":"","payload":"80","payloadType":"str","repeat":"","crontab":"","once":false,"x":190,"y":320,"wires":[["90b541d2.c2abf"]]},{"id":"47bc1da0.380374","type":"inject","z":"8cfe95c3.331248","name":"","topic":"","payload":"20","payloadType":"str","repeat":"","crontab":"","once":false,"x":190,"y":360,"wires":[["90b541d2.c2abf"]]},{"id":"baa820db.90109","type":"inject","z":"8cfe95c3.331248","name":"","topic":"","payload":"2","payloadType":"str","repeat":"","crontab":"","once":false,"x":190,"y":400,"wires":[["90b541d2.c2abf"]]},{"id":"709b3196.8abe","type":"comment","z":"8cfe95c3.331248","name":"Set brightnes manually","info":"","x":180,"y":280,"wires":[]},{"id":"1cf7aba7.c34224","type":"mqtt out","z":"8cfe95c3.331248","name":"","topic":"mygateway1-in/50/1/0/0/2","qos":"","retain":"","broker":"9daccc99.b6c71","x":550,"y":480,"wires":[]},{"id":"4263529d.67e44c","type":"inject","z":"8cfe95c3.331248","name":"","topic":"","payload":"1","payloadType":"str","repeat":"","crontab":"","once":false,"x":190,"y":480,"wires":[["1cf7aba7.c34224"]]},{"id":"2528b5c4.d1bc6a","type":"inject","z":"8cfe95c3.331248","name":"","topic":"","payload":"0","payloadType":"str","repeat":"","crontab":"","once":false,"x":190,"y":520,"wires":[["1cf7aba7.c34224"]]},{"id":"e2707070.7e9dc","type":"comment","z":"8cfe95c3.331248","name":"Toggle last brightnes (not needed?)","info":"","x":200,"y":440,"wires":[]},{"id":"3b8f804c.e92f7","type":"inject","z":"8cfe95c3.331248","name":"18 - pOn","topic":"","payload":"18","payloadType":"str","repeat":"","crontab":"","once":false,"x":180,"y":680,"wires":[["a300f395.f6e59"]]},{"id":"d9d700e9.90d03","type":"inject","z":"8cfe95c3.331248","name":"27 - pFire","topic":"","payload":"27","payloadType":"str","repeat":"","crontab":"","once":false,"x":180,"y":760,"wires":[["a300f395.f6e59"]]},{"id":"b2cd2709.3706e8","type":"inject","z":"8cfe95c3.331248","name":"0 - pSolid","topic":"","payload":"0","payloadType":"str","repeat":"","crontab":"","once":false,"x":180,"y":600,"wires":[["a300f395.f6e59"]]},{"id":"a3c976d.8dbe488","type":"comment","z":"8cfe95c3.331248","name":"Patterns: pSolid, pOff, pOn, pAlarm, pFire, pFire2, pCandle, pCircle, pSinelon, pRainbow","info":"","x":660,"y":640,"wires":[]},{"id":"667c092c.9b9298","type":"inject","z":"8cfe95c3.331248","name":"36 - pFire2","topic":"","payload":"36","payloadType":"str","repeat":"","crontab":"","once":false,"x":180,"y":800,"wires":[["a300f395.f6e59"]]},{"id":"ca6823c6.a674","type":"inject","z":"8cfe95c3.331248","name":"25 - pAlarm","topic":"","payload":"25","payloadType":"str","repeat":"","crontab":"","once":false,"x":190,"y":720,"wires":[["a300f395.f6e59"]]},{"id":"75c152f3.3c287c","type":"inject","z":"8cfe95c3.331248","name":"45 - pCandle","topic":"","payload":"45","payloadType":"str","repeat":"","crontab":"","once":false,"x":190,"y":840,"wires":[["a300f395.f6e59"]]},{"id":"6da316d0.eebd68","type":"inject","z":"8cfe95c3.331248","name":"53 - pCircle","topic":"","payload":"53","payloadType":"str","repeat":"","crontab":"","once":false,"x":190,"y":880,"wires":[["a300f395.f6e59"]]},{"id":"2c15c208.c1db0e","type":"inject","z":"8cfe95c3.331248","name":"62 - pSinelon (blocks all!)","topic":"","payload":"62","payloadType":"str","repeat":"","crontab":"","once":false,"x":230,"y":920,"wires":[["a300f395.f6e59"]]},{"id":"431aad05.60f7e4","type":"inject","z":"8cfe95c3.331248","name":"","topic":"","payload":"66 - rainbow","payloadType":"str","repeat":"","crontab":"","once":false,"x":190,"y":960,"wires":[["a300f395.f6e59"]]},{"id":"b1b44b6e.1492a8","type":"comment","z":"8cfe95c3.331248","name":"Set pattern","info":"","x":100,"y":560,"wires":[]},{"id":"70d088e7.889c98","type":"inject","z":"8cfe95c3.331248","name":"0 - doesn't work, use color black","topic":"","payload":"0","payloadType":"str","repeat":"","crontab":"","once":false,"x":390,"y":400,"wires":[["90b541d2.c2abf"]]},{"id":"d5d24b03.2a6288","type":"inject","z":"8cfe95c3.331248","name":"000000 - black turns led off","topic":"","payload":"000000","payloadType":"str","repeat":"","crontab":"","once":false,"x":430,"y":240,"wires":[["859588e.a1bec78"]]},{"id":"9daccc99.b6c71","type":"mqtt-broker","z":"","broker":"localhost","port":"1883","clientid":"","usetls":false,"compatmode":false,"keepalive":"60","cleansession":true,"willTopic":"","willQos":"0","willPayload":"","birthTopic":"","birthQos":"0","birthPayload":""}]
    


  • that sounds good



  • Hello all, many thanks to @AWI for this great sketch - it performs very well and is my 'go to' for a WS28XX interface with Mysensors and Openhab.

    I am however, starting to experience problems introduced with the FastLED 'wait' commands and the radio receiving a command - essentially, if I command the node to a pattern that is particularly blocking - I cant them command it to off, solid colour or another pattern.

    Anyone solved this problem - or able to point me in the direction of solving. I'd be happy to refresh the sketch and re-share.



  • Morning all, apologies for waking up an old thread, but it's pertinent to this chain of thought:

    I'd like to build on this code and introduce a few more LED settings according to the percentage figure sent in the RGB dimmer.

    Can anyone explain which part looks at the percentage and translates it out to the pattern?
    How would I go about adding a new pattern to a chosen percentage value?

    Many thanks
    Adam

    /*
     PROJECT: MySensors / RGB light NEOPIXEL
     PROGRAMMER: AWI
     DATE: october 10, 2015/ last update: september 20, 2016
     FILE: AWI_Wall_LIght_x.ino
     LICENSE: Public domain
     https://forum.mysensors.org/topic/4934/wall-mounted-mood-light-v2
    
     Hardware: Nano and MySensors 2.0, Wall light 16 WS2812B leds (neopixel)
        
     Special:
      uses Fastled library with NeoPixel (great & fast RBG/HSV universal library)       https://github.com/FastLED/FastLED
      
     SUMMARY:
      
      Different patterns and brightness settings
      
      Button switches on/off and cycles through all Color patterns on long press
      
     Remarks:
      Fixed node-id
      
     Change log:
     20160915 - Updated to MySensors 2.0
     20160920 - Changed state change to dimmer i.s.o. switch()
    
    */
    
    /*
    RGB Dimmer percentages = pattern
    0 - 6 = Solid Colour
    7 - 19 = Dim (think supposed to be off)
    20 - 26 - Alarm (white and red light)
    27 - 34 = Fire
    35 - 46 = Fire2
    47 - = one way Runner (set the colour first)
    = Two way Runner (White)
    
    
    You will be limited by RAM as to how many LEDs you can run
    Using a Mega you can run 2000 LEDs
    
    Arduino Nano = 2kb ram = 600 pixels
    Arduino Uno = 2kb ram = 600 pixels
    Arduino Mega = 8kb ram = 2400 pixels
    
    */
    
    
    
    
    //****  MySensors *****
    // Enable debug prints to serial monitor
    #define MY_DEBUG 
    //#define MY_RADIO_NRF24                    // Enable and select radio type attached
    //#define MY_RF24_CHANNEL 80                // radio channel, default = 76
    #define MY_RS485
    #define MY_RS485_DE_PIN 2
    #define MY_RS485_BAUD_RATE 9600
    
    
    #define MY_NODE_ID 2
    #define NODE_TXT "WS2812 N2"                   // Text to add to sensor name
    
    // #define MY_RF24_CE_PIN 7                 // Ceech board, 3.3v (7,8)  (pin default 9,10)
    // #define MY_RF24_CS_PIN 8
    
    // helpers
    #define LOCAL_DEBUG                     // enable if print wanted 
    
    #ifdef LOCAL_DEBUG
    #define Sprint(a) (Serial.print(a))             // macro as substitute for print, enable if no print wanted
    #define Sprintln(a) (Serial.println(a))           // macro as substitute for println
    #else
    #define Sprint(a)                   
    #define Sprintln(a)
    #endif
    
    
    
    #include <SPI.h>                      // My Sensors
    #include <MySensors.h>
    
    #include <FastLED.h>                    // https://github.com/FastLED/FastLED
    #include "JC_Button.h"                     // https://github.com/JChristensen/Button
    
    const int stripPin = 4 ;                  // pin where 2812 LED strip is connected
    const int buttonPin = 5 ;                 // push button
    const int numPixel = 156 ;                 // set to number of pixels (x top / y bottom)
    
    const int RGB_LightChild = 0 ;                // Child Id's, standard light child on/off/ dim
    const int RGB_RGBChild = 1 ;                // RGB light child (on/off/dim/color, if controller supports V_RBG))
    const int RGB_SolidColorChild = 2 ;             // when set, node reads Color text from ColorTextChild
    const int RGB_TextColorChild = 3 ;              // Holds Text value for color (custom colors from controller)
    const int RGB_AlarmPatternChild = 4 ;           // Switches to alarm status
    const int RGB_NextPatternChild = 5 ;            // Move to next pattern when set
    
    CRGB leds[numPixel];
    
    // Kelving colors: Light & daylight (in Fastled reference only)
    /// 1900 Kelvin Candle=0xFF9329 /* 1900 K, 255, 147, 41 */,
    /// 2600 Kelvin Tungsten40W=0xFFC58F /* 2600 K, 255, 197, 143 */,
    /// 2850 Kelvin Tungsten100W=0xFFD6AA /* 2850 K, 255, 214, 170 */,
    /// 3200 Kelvin Halogen=0xFFF1E0 /* 3200 K, 255, 241, 224 */,
    /// 5200 Kelvin CarbonArc=0xFFFAF4 /* 5200 K, 255, 250, 244 */,
    /// 5400 Kelvin HighNoonSun=0xFFFFFB /* 5400 K, 255, 255, 251 */,
    /// 6000 Kelvin DirectSunlight=0xFFFFFF /* 6000 K, 255, 255, 255 */,
    /// 7000 Kelvin OvercastSky=0xC9E2FF /* 7000 K, 201, 226, 255 */,
    /// 20000 Kelvin ClearBlueSky=0x409CFF /* 20000 K, 64, 156, 255 */
    
    char setRGBvalue[] = "FFC58F";                // Controller sent RGB value, default tungsten40W
    uint16_t curBrightness = 0x7F, setBrightness = 0x7F ;   // Brightness globals (actualBrightness)
    unsigned long updateBrightnessDelay, lastBrightnessUpdate ; // Brightness timers
    int RGBonoff ;                        // OnOff flag
    
    enum { pSolid, pOff, pOn, pAlarm, pFire, pFire2, pCandle, pCircle, pSinelon, pRainbow}  ; // Pattern states (stored in int for convenience)
    const int lastPatternIdx = pRainbow + 1 ;         // use last pattern for patterncount
    int curPattern = pSolid ;                 // current pattern
    int setPattern = pSolid ;                 // set pattern (controller)
    unsigned long updatePatternDelay, lastPatternUpdate ;   // Pattern timers
    
    unsigned long idleTimer = millis() ;            // return to idle timer
    const unsigned long idleTime = 10000UL;         // return to idle after 10 secs
    
    const unsigned long dimTime = 1000UL;           // dim period
    
    const unsigned long heartbeatInterval = 1 * 60UL * 1000UL ; // heartbeatinterval, just to let the controller know I am alive
    unsigned long heartbeatCounter = 0 ;
    
    MyMessage lightRGBMsg(RGB_LightChild,  V_RGB);        // standard messages, light
    MyMessage lightdimmerMsG(RGB_LightChild ,V_DIMMER); 
    MyMessage lightOnOffMessage(RGB_LightChild, V_STATUS);
    
    Button myBtn(buttonPin, true, true, 20);          //Declare the button (pin, pull_up, invert, debounce_ms)
    
    // Simple state machine for button state
    enum {sIdle, sBrightness, sPattern} ;            // simple state machine for button press
    int State ;
    
    void setup() {
      FastLED.addLeds<WS2812B, stripPin, RGB >(leds, numPixel);   // initialize led strip (NEOPIXEL =WS...)
      for(int i = 0 ; i < 6 ; i++) {              // get color value from EEPROM (6 char)
        setRGBvalue[i] = loadState(i) ;
        }
      setLightPattern(pSolid, 0) ;              // default controller Solid 
      FastLED.show();
      State = sIdle ;                     // Initial state
      //randomSeed(analogRead(0));
    }
    
    
    
    void presentation(){
    // MySensors
      sendSketchInfo("AWI RGB Wall " NODE_TXT, "2.0");
      present(RGB_RGBChild, S_RGB_LIGHT, "RGB Wall RGB " NODE_TXT);// present to controller
      present(RGB_LightChild, S_LIGHT, "RGB Wall Light " NODE_TXT);
      present(RGB_SolidColorChild, S_LIGHT, "RGB Set Solid color (text) " NODE_TXT);
      present(RGB_TextColorChild, S_INFO, "RGB Wall textcolor " NODE_TXT);  
      present(RGB_AlarmPatternChild, S_BINARY, "RGB Wall Alarm " NODE_TXT);
      present(RGB_NextPatternChild, S_DIMMER, "RGB Wall Pattern " NODE_TXT);
    }
    
    
    
    // read button and act accordingly
    // short press: on/off
    // longer press: set patterns with following short press
    // long press: set brightness increase 
    void loop() {
      myBtn.read();                             //Read the button (only read)
      unsigned long now = millis();               // loop timer reference
      switch (State) {
        case sIdle:                     // default state, browse through patterns
          if (myBtn.wasReleased()){           // light on/ off in idle
            RGBonoff = !RGBonoff ;            // invert light state
            setLightBrightness((RGBonoff == 1)?setBrightness:0, dimTime);
            send(lightOnOffMessage.set(RGBonoff));  // and update controller  
          } else if (myBtn.pressedFor(800)){        // move to Pattern update state with long press
            idleTimer = now ;             // return to idle after ...
            State = sPattern ;
          }
          break ;
        case sPattern:                    // entered after long press
          if (myBtn.pressedFor(4000)){          // when press even longer move to Brightness update
            State = sBrightness ;
          } else if (myBtn.wasPressed()){
            setPattern = (setPattern + 1) % lastPatternIdx ;  // increase pattern and wrap
            setLightPattern((setPattern), 500 );
            idleTimer = now ;
          } else if ( now > idleTime + idleTimer  ){    // return to idle after ...
            State = sIdle ;
          }
          break ;
        case sBrightness:                 // entered after looong press
          if (myBtn.wasPressed()){              // if pressed again increase brightness
            setLightBrightness((curBrightness+0x1F) % 0xFF, 0) ; // increase brightness and wrap (0..0xFF)
            idleTimer = now ;
          } else if ( now > idleTime + idleTimer  ){    // return to idle after ...
            State = sIdle ;
          }
          break ;
        default :
          State = sIdle ;
          break ;
        }
      updateLightBrightness();                // update Brightness if time
      updateLightPattern();                 // update Pattern if time
      if ( now > heartbeatCounter  + heartbeatInterval){    // heartbeat every hour
          sendHeartbeat();
        heartbeatCounter = now ; 
        }
      }
    
    // Sets the light brightness, takes value and time (ms) as input
    void setLightBrightness(int newBrightness, unsigned long updateTime){
      // global: curBrightness, actualBrightness, updateBrightnessDelay
      updateBrightnessDelay = updateTime / 0xFF ;       // delay = time / max steps
      curBrightness = newBrightness ;             // set curBrightness to new value, rest is done in update
      } 
     
    // Update the light brightness if time
    void updateLightBrightness(){
      // global: curBrightness, actualBrightness, updateBrightnessDelay, lastBrightnessUpdate ;
      static byte actualBrightness ;              // store real brightness state for slow dim
      unsigned long now = millis() ;
      if (now > lastBrightnessUpdate + updateBrightnessDelay){// check if time for update
        if ( actualBrightness > curBrightness) {
          FastLED.setBrightness( --actualBrightness );
          FastLED.show();
        } else if ( actualBrightness < curBrightness){
          FastLED.setBrightness( ++actualBrightness );
          FastLED.show();
          }
        lastBrightnessUpdate = now ;
        }
      }
    
    // **** Pattern routines *****
    // Sets and initializes the light pattern if nescessary
    void setLightPattern( int newPattern, unsigned long updateDelay){
      // global: curPattern, updatePatternDelay
      static int lastPattern = pSolid ;           // last pattern for pOn / pOff virtual patterns
      if (newPattern == pOff) lastPattern = curPattern ;    // remember last pattern
      if (newPattern == pOn) curPattern = lastPattern ;   // only for pOn switch to last pattern
      else curPattern = newPattern ;
      updatePatternDelay = updateDelay ;            // delay for next pattern update, can be changed in pattern 
      switch(curPattern){
        case pSolid:                    //  solid is set value in all pixels (and on)
          for(int i = 0 ; i < numPixel ; i++) leds[i] = strtol( setRGBvalue, NULL, 16);
          setLightBrightness(setBrightness, dimTime) ;  // slow dim to on
          FastLED.show();
          break ;
        case pOn:                     //  On is set Brightness in all pixels
          setLightBrightness(setBrightness, dimTime) ;    // slow dim to on
          FastLED.show();
          break ;
        case pOff:                      //  off state all pixels off (add dim and pOn)
          setLightBrightness(0, dimTime) ;          // slow dim to off
          FastLED.show();
          break ;
        case pCircle:                   //  all pixels off
          for(int i = 0 ; i < numPixel ; i++) leds[i] = 0 ;
          for(int i = 0 ; i < 2 ; i++){
            leds[i] = strtol( setRGBvalue, NULL, 16) ; // 1 pixel on
            }
          FastLED.show();
          break ;
        default :
          setLightBrightness(setBrightness, dimTime) ;  // slow dim to on
          FastLED.show();
          break ;
          }
      } 
    
    // Update the light pattern when time for it
    void updateLightPattern(){
      // global: curPattern, updatePatternDelay, lastPatternUpdate
      unsigned long now = millis() ;
      if (now > lastPatternUpdate + updatePatternDelay){    // check if time for update
        switch (curPattern) {
          case pAlarm:                  // flash light
            patternAlarm();
            break ;
          case pFire:                   // wild fire
            patternFire();
            break ;
          case pFire2:                  // cosy fire
            patternFire2();
            break ;
          case pCandle:                 // flame
            patternCandle();
            break ;
          case pCircle:                 // flame
            patternCircle();
            break ;
          case pRainbow:                  // rotating rainbow
            patternRainbow();
            break ;
          case pSinelon:                  // rotating rainbow
            patternSinelon();
            break ;
          case pSolid:                  // do nothing fall through
          case pOff:
          case pOn:
          default :                   // def  
            break ;
          }
        lastPatternUpdate = now ;
        }
      }
    
    // Define the different patterns
    // Alarm - intermittent white and red color, full intensity, intermittent top & bottom half
    void patternAlarm() {
        static boolean topBot ;                 // indicates direction for next entry
      const CRGB colorTop = CRGB(0xFF, 0, 0 );        // red color
      const CRGB colorBottom = CRGB(0xFF, 0xFF, 0xFF );   // white color
      FastLED.setBrightness(0xFF);              // set the strip brightness to max for Alarm
      for(int i=0; i <= (numPixel / 2 - 1) ; i++) {     // for half of strip size
        leds[i] = topBot?colorTop:colorBottom ; 
        leds[i+ (numPixel/2)] = topBot?colorBottom:colorTop ;
        }
      topBot = !topBot ;                    // switch direction
      FastLED.show();
      }
    
    // Simulate fire with red color, varying number of leds intensity & tempo
    void patternFire() {
        byte numberLeds = random(0,numPixel);         // start number and end of led's for flickering
        int lum = ((random(100,255) * curBrightness)) / 0xFF ;  // set brightness and scale
        CRGB color = CRGB(200, random(70,230),0 );        // get red color with varying green
        for(int i=0; i <= numberLeds; i++) {
          leds[i] = color ;
          FastLED.setBrightness(lum);             // set the strip brightness
          FastLED.show();
          wait(random(0,10));                 // (blocking, need to be changed)
        }
        updatePatternDelay = 100 ; 
    }
    
    // Simulate fire with red color and varying intensity & tempo
    void patternFire2() {
        CRGB color = CRGB(200, random(100,150),0);        // get red color with varying green
        for (byte p=0; p < numPixel; p++) {
          leds[p] = color;
        }
        FastLED.setBrightness((random(50,255) * curBrightness)/ 0xFF ); // set Brightness and scale
        FastLED.show();
        updatePatternDelay = random(20,300);          // variable delay
    }
    
    // Simulate candle based on fire with red color, varying number of leds intensity & tempo
    void patternCandle() {
        byte numberLeds = random(0,numPixel);         // start number and end of led's for flickering
        byte lum = ((random(100, 255) * curBrightness)/ 0xFF);  // set brightness
        CRGB color = CRGB(200, random(90,130),0 );        // get red color with varying green
        for(int i=0; i <= numberLeds; i++) {
          leds[i] = color ;
          FastLED.setBrightness(lum);             // set the strip brightness
          FastLED.show();
          wait(random(5,10));                 // (blocking, need to be changed)
        }
        updatePatternDelay = 100 ; 
    }
    
    // a colored dot sweeping back and forth, with fading trails, adapted from Fastled sinelon
    void patternSinelon()
    {
      fadeToBlackBy( leds, numPixel, 10);           // fade all leds a small amount 
      int pos = beatsin8(25,0,numPixel);            // get a new position for the led (BPM = 13, min, max, )
      leds[pos] += strtol( setRGBvalue, NULL, 16);
      FastLED.show();
      updatePatternDelay = 2 ;
    }
    
    
    // Rotate all Leds with current content and trail
    void patternCircle() {
      static int currentLed ;                 // indicated current led to light
      // CRGB tempLed = leds[0];                // temporary variable for color
      fadeToBlackBy( leds, numPixel, 128);          // fade all leds for trail..
      leds[currentLed] = strtol( setRGBvalue, NULL, 16);    // set to current color
      currentLed = (currentLed + 1) % numPixel ;        // wrap
        FastLED.show();
        updatePatternDelay = 100 ; 
    }
    
    void patternRainbow() {
      static uint16_t hue ;                 // starting color
      FastLED.clear();
      // for(hue=10; hue<255*3; hue++) {
      hue = (hue+1) % 0xFF ;                  // incerease hue and wrap
      fill_rainbow( leds, numPixel , hue /*static hue value */, 1);// set a rainbow from hue to last in stepsize 1
      FastLED.show();
      updatePatternDelay = 100 ;
      }
    
    // Incoming messages from MySensors
    void receive(const MyMessage &message) {
      int ID = message.sensor;
      Serial.print("Sensor: ");
      Serial.println(ID);
      switch (ID){
        case RGB_LightChild:                // same behaviour as RGB child/ fall through
        case RGB_RGBChild:                  // if controller can handle V_RGB
          if (message.type == V_RGB) {          // check for RGB type
            strcpy(setRGBvalue, message.getString()); // get the payload
            setLightPattern(pSolid, 0);         // and set solid pattern 
          } else if (message.type == V_DIMMER) {      // if DIMMER type, adjust brightness
            setBrightness = map(message.getInt(), 0, 100, 0, 255);
            setLightBrightness(setBrightness, dimTime) ;
          } else if (message.type == V_STATUS) {      // if on/off type, toggle brightness
            RGBonoff = message.getInt();
            setLightBrightness((RGBonoff == 1)?setBrightness:0, dimTime);
          }
          break ;
        case RGB_SolidColorChild:             // request color from controller
          if (message.type == V_STATUS) {         // if get color from text child
            request(RGB_TextColorChild, V_TEXT);
            setLightPattern(pSolid, 0);         // and set solid pattern (if not alre)
            }
          break ;
        case RGB_TextColorChild:              // Text color from controller
          if (message.type == V_TEXT) {         // if get color from text child
            strcpy(setRGBvalue, message.getString()); // get the payload
            for(int i = 0 ; i < 6 ; i++) {        // save color value to EEPROM (6 char)
              saveState(i, setRGBvalue[i]) ;}     // Save to EEPROM
            }
          break ;
        case RGB_AlarmPatternChild:             // set Alarm pattern
          if (message.type == V_STATUS) {         // if get color from text child
            if (message.getInt() == 1){
              setLightPattern(pAlarm, 500);     // set slow alarm pattern
            } else {
              setLightPattern(setPattern, 0);     // and reset pattern
              FastLED.setBrightness(setBrightness);
              }
            }
          break ;
        case RGB_NextPatternChild:              // next pattern
          if (message.type == V_PERCENTAGE) {       //  Percentage indicates the pattern
            setPattern = map(message.getInt(), 0, 100, 0, 15) % lastPatternIdx  ; // mapper dimmer value to state 0..9  and wrap
            setLightPattern((setPattern), 500 );
            Sprint("Pattern: ") ; Sprintln(setPattern) ;
          } else if (message.type == V_STATUS){     // if off switch pattern to default == 0
            setPattern = 0  ;
            setLightPattern((setPattern), 500 );
            Sprint("Pattern: ") ; Sprintln(setPattern) ;
          }
          break ;
        }
        FastLED.show();
      dispRGBstat();
      }
    // debug  
    // display the status of all RGB: controller, requested, real
    void dispRGBstat(void){
        Serial.print(" Color: "); Serial.print(setRGBvalue); 
        Serial.print(" Brightness: "); Serial.println(setBrightness);
      }
    


  • Hi @adds666 . I think it is this bit in the receive() function near the bottom of the code. It gets the value from the V_PERCENTAGE message and maps into the setPattern value:

    case RGB_NextPatternChild:              // next pattern
      if (message.type == V_PERCENTAGE) {       //  Percentage indicates the pattern
        setPattern = map(message.getInt(), 0, 100, 0, 15) % lastPatternIdx  ; // mapper dimmer value to state 0..9  and wrap
        setLightPattern((setPattern), 500 );
        Sprint("Pattern: ") ; Sprintln(setPattern) ;
      } else if (message.type == V_STATUS){     // if off switch pattern to default == 0
        setPattern = 0  ;
        setLightPattern((setPattern), 500 );
        Sprint("Pattern: ") ; Sprintln(setPattern) ;
      }
      break ;
    


  • Hi @nagelc , thanks for coming back to me - Apologies I didn't realise you'd replied nearer the time.

    Am I right in thinking, so long as I define the new patterns function later on in the sketch - I can include it in the switch of function updateLightPattern, and it will be added to the mapping?

    How do we know what definitive figures the 0 to 100 percentage map to in 0 to 15? Or is that basic arithmetic and each switch state will be called in each 'chunk'. I also only count 10 items in the switch state. Does that mean we can add 5 more? and if wanting more than 15 simply change our mapping size to have more?

    Appreciate the help.

    void updateLightPattern(){
      // global: curPattern, updatePatternDelay, lastPatternUpdate
      unsigned long now = millis() ;
      if (now > lastPatternUpdate + updatePatternDelay){    // check if time for update
        switch (curPattern) {
          case pAlarm:                  // flash light
            patternAlarm();
            break ;
          case pFire:                   // wild fire
            patternFire();
            break ;
          case pFire2:                  // cosy fire
            patternFire2();
            break ;
          case pCandle:                 // flame
            patternCandle();
            break ;
          case pCircle:                 // flame
            patternCircle();
            break ;
          case pRainbow:                  // rotating rainbow
            patternRainbow();
            break ;
          case pSinelon:                  // rotating rainbow
            patternSinelon();
            break ;
          case pSolid:                  // do nothing fall through
          case pOff:
          case pOn:
          default :                   // def  
            break ;
          }
        lastPatternUpdate = now ;
        }
      }
    

  • Contest Winner

    @adds666 I'm not sure but I believe Domoticz prresents it's dimmer values in steps from 5 to 100 I believe. It'd about 10 steps. That's why I'm not sure if you can add more patterns. Unless you indeed change it to a percentage. Hope it helps


Log in to reply
 

Suggested Topics

  • 8
  • 11
  • 3
  • 1
  • 6
  • 2

32
Online

11.7k
Users

11.2k
Topics

113.0k
Posts