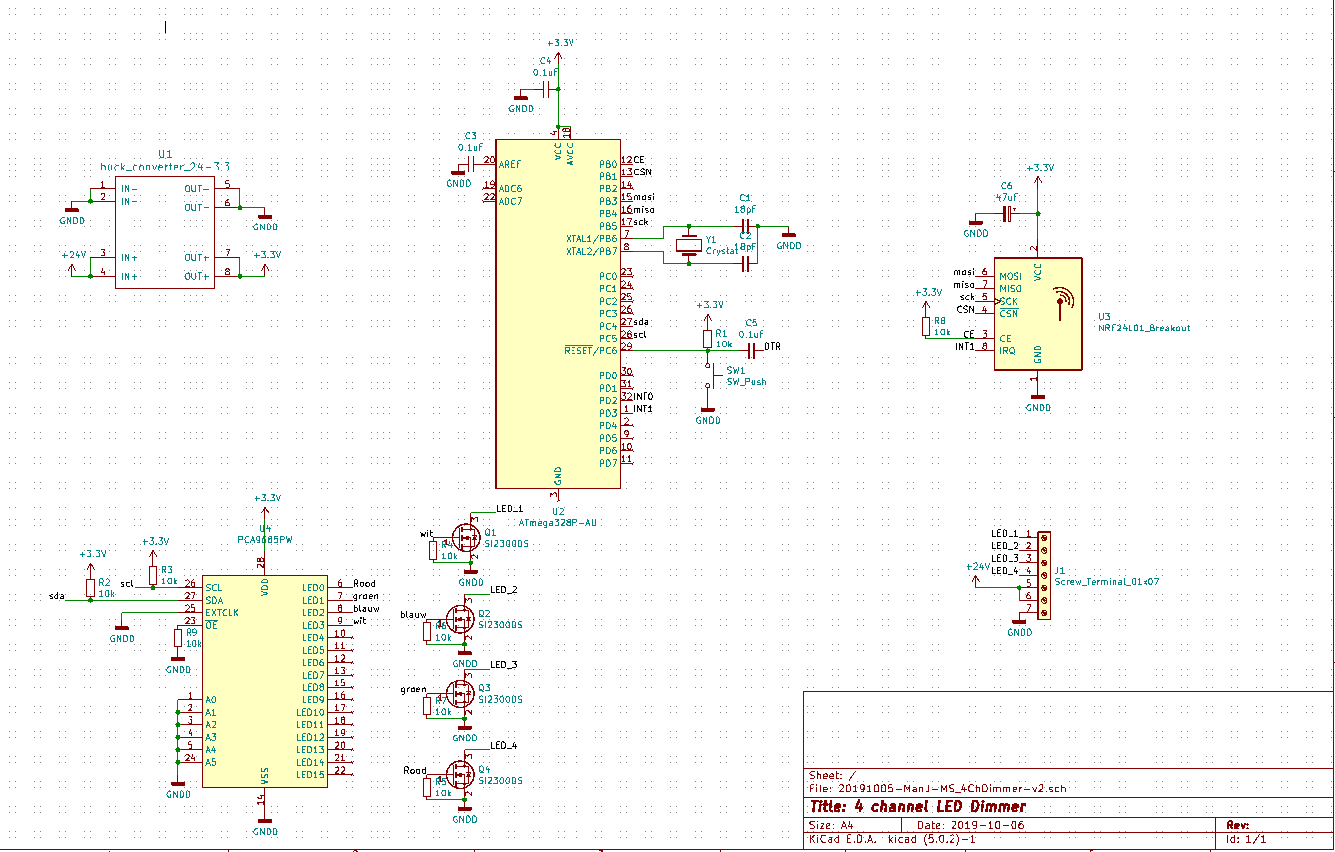
edited: 4 diy dimmer module. should i make icsp or serial programming connections, both?



  • I am building a 4 ch. pwm led dimmer. It's predessor used the PWM outputs from the arduino pro mini, but when ever I am filming or taking a picture I can not dim the light's and when I want to use it as a nightlight I realise there are only 256 steps. Which is not enough.

    The PCA9685 is capable of 4096 steps and 1600Hz. Which is not perfect but a huge step forward.

    I am not using the arduino pro mini board anymore for the first time. I want to use the bare chip. There is a lot of room on the pcb, but I have yet to do a connector or pads for programming. I ask you to check my scematic and advice one icsp & serial programming connections.

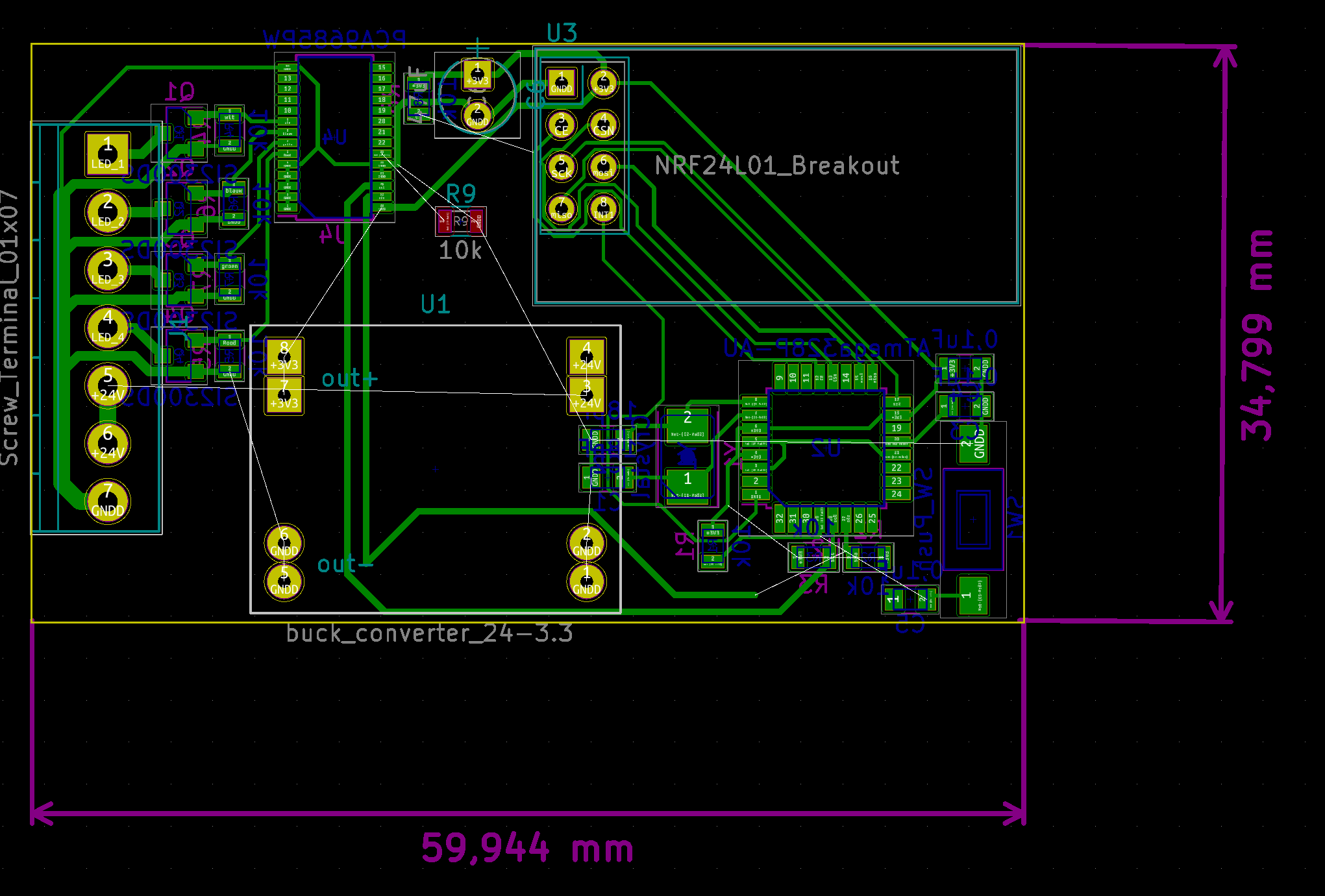
    The layout is somewhat similer to the previous version. The tracks that are now under the NRFmodule will be replaced somewhere else. It wil be a double layered board so there a no problems routing. This was sort of my quick and dirty routing.

    1_1570372430146_20191006-schema.PNG 0_1570372430144_20191006-board.PNG



  • @joerideman what code are you using to run the 9685 chip? I'm looking to build a multi rgb strip controller but having problems finding mysensors code to use as an example to talk to the 9685. Any help is greatly appreciated! thanks.



  • I am using an adafruit library to communicate with the ic.

    I am not cascading them, so I have no idea how to do that part. But controller 1 of them is easy. And when I have my pcb's design finished and ordered and all the parts at home, I will come up with a protocol of how the lights should respond to mysensor messages.

    /*************************************************** 
      This is an example for our Adafruit 16-channel PWM & Servo driver
      GPIO test - this will set a pin high/low
    
      Pick one up today in the adafruit shop!
      ------> http://www.adafruit.com/products/815
    
      These drivers use I2C to communicate, 2 pins are required to  
      interface.
    
      Adafruit invests time and resources providing this open source code, 
      please support Adafruit and open-source hardware by purchasing 
      products from Adafruit!
    
      Written by Limor Fried/Ladyada for Adafruit Industries.  
      BSD license, all text above must be included in any redistribution
     ****************************************************/
    
    #include <Wire.h>
    #include <Adafruit_PWMServoDriver.h>
    
    // called this way, it uses the default address 0x40
    //Adafruit_PWMServoDriver pwm = Adafruit_PWMServoDriver();
    // you can also call it with a different address you want
    Adafruit_PWMServoDriver pwm = Adafruit_PWMServoDriver(0x41);
    // you can also call it with a different address and I2C interface
    //Adafruit_PWMServoDriver pwm = Adafruit_PWMServoDriver(0x40, &Wire);
    
    void setup() {
      Serial.begin(9600);
      Serial.println("GPIO test!");
    
      pwm.begin();
      pwm.setPWMFreq(1600);  // Set to whatever you like, we don't use it in this demo!
    
      // if you want to really speed stuff up, you can go into 'fast 400khz I2C' mode
      // some i2c devices dont like this so much so if you're sharing the bus, watch
      // out for this!
      Wire.setClock(400000);
    }
    
    void loop() {
    
    delay(1000);
      // Drive each pin in a 'wave'
      for (uint16_t waarde=0; waarde <4000; waarde++) {
        pwm.setPin(0,waarde);       // turns pin fully on
        delay(5);
      }
      delay(500);
        for (uint16_t waarde=4000; waarde >0; waarde--) {
        pwm.setPin(0,waarde);       // turns pin fully on
        delay(5);
      }
    }```


  • Thanks, I guess what i am trying to find out is how i get my sensors code to use the Adafruit_PWMServoDriver code to do the same as you than. I would like to control 5 sets of RGB strips by 5 separate V_RGB faders in domoticz using my sensors. But i cant figure out how to get mysensors to tell the PCA9685 chip how to controll the channels.


Log in to reply
 

Suggested Topics

  • 87
  • 310
  • 2
  • 5
  • 5
  • 2

28
Online

11.7k
Users

11.2k
Topics

113.0k
Posts